宁夏出名的红酒品牌(德国出名的红酒品牌)
宁夏出名的红酒品牌(德国出名的红酒品牌)
宁夏,素有“燕赵桃花源”的美誉,位于中国的西北地区。近年来,宁夏以其优越的地理条件和得天独厚的气候环境,逐渐崭露头角成为中国葡萄酒产业的重要基地。而在这片土地上,宁夏的红酒品牌更是备受瞩目。以其独特的特色和精湛的酿造工艺,宁夏红酒品牌不仅在国内市场赢得广泛赞誉,也在国际舞台上大放异彩。从“大小神龙”到“贺兰山下”,宁夏的红酒品牌正以其独特的风味和品质, 吸引着越来越多的红酒爱好者。让我们一同走进宁夏的红酒世界,感受那份浓郁的宁夏风情。
宁夏自治区酒类概况:
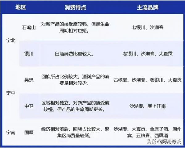
宁夏自治区位于贺兰山东麓,黄河贯穿其中,“西夏故里,塞上江南”。宁夏与大多数省份不同的是,宁夏不是一个以白酒为主的地区。宁夏的酒类更加多元化,以葡萄酒产业最为著名,以枸杞酒最为特色。反观宁夏的白酒类确实不太强,甚至一个没有能够走出省的品牌。
宁夏自治区酒类的消费规模在40亿附近,其中白酒占了十几亿。宁夏仅有像昊王酒业、香山酒业、沙湖春酒业、大夏贡酒这样的几个规模以上白酒企业,白酒总产量也不大。宁夏有很多个地方名酒,但是销售范围仅限于宁夏自治区内。

在宁夏市场,每个细分价位段能够占据一定市场份额的品牌数量就多达数十种,都有各自的销售渠道和市场,没有绝对的领导品牌。宁夏的白酒市场受外酒入侵严重,300元以上的价格带基本上都被茅台、五粮液、泸州老窖、西凤酒以及周边一些实力强的白酒占据。本土的品牌大多只能据守300元以下的中低档市场,知名品牌大多分布在银川,并且没有较为明显的龙头企业。
宁夏本土也有几家相对知名的好酒,我们来看看宁夏都有著名的白酒。
老银川酒:
老银川酒创牌于1953年,是银川昊王酒业集团倾心打造的优质产品。老银川酒的销售规模排在宁夏白酒行业第一,也是宁夏为数不多的区域知名白酒代表。银川牌白酒沁人心脾的芳香,历经几代人,已经成为宁夏及周边人民文化生活的重要组成部分。
老银川酒采用五粮型发酵工艺,主要为高粱、玉米、大米,属于典型的浓香酒。采用大曲发酵工艺,以大曲为糖化发酵剂,采用小麦(大麦),加上一定数量的豌豆混合制曲。银川牌系列白酒以其“窖香浓郁、香味协调、高雅爽净、余味悠长”等特点深受人们的喜爱。
沙湖春酒:
沙湖春酒产自银川市,酒厂前身为1957年创办的农垦前景酒厂,是宁夏自治区首批国营酒厂,曾是宁夏的政府招待酒。在1983年宁夏自治区的评酒会上,酒厂的多款产品被评为宁夏的优质酒。沙湖春酒业拥有宁夏保存最完好、数量最多的窖池群和宁夏最大容量的贮存罐群。
沙湖春酒业主产浓香酒和清香酒,采用五粮酿造,并且在塞上平原上有着自己的千亩高粱种植基地。沙湖春酒年产优质白酒在5000吨附近,但是主要还是以中低端酒为主,稍微高端一点的也就是“沙湖源浆洞藏”系列了。
大夏贡酒:
大夏贡酒产自宁夏西夏贡酒酒业,听名字就带有浓厚的西夏文化风格,据说大夏贡酒的历史源自西夏年间的家庭酿酒。大夏贡酒采用五粮酿造工艺结合现代先进技术,浓香风格突出。并且以贺兰山泉水为酿酒水源,经原窖纯粮固态发酵、古法酿造、陶坛储藏,精心调制而成。
西夏贡励志要打造宁夏自治区做大的浓香酒生产基地,目前拥有窖池300多口,并且逐年扩大酿酒发酵基地规模。值得一提的是,大夏贡酒被评为“宁夏特色产品”,多次获得宁夏名酒称号。
塞上江南酒:
塞上江南酒产自中卫市,与宁夏诸多白酒不同的是,它在浓香型白酒的基础上开创了自己的莜香型白酒。在塞上江南酒的原料中加入了西北特色的莜麦(燕麦),以莜麦为主料,以高粱为辅料。并且酒体中具有莜麦特有的香气,发酵糖化剂选用中温大曲、高温大曲混合使用,发酵期为35-45天。
塞上江南莜香白酒采用特殊的高温馏酒工艺,采用人工老窖生产和陶坛罐装。2011年香山酒业推出了莜香型的塞上江南酒,但是莜香型只是企业标准,没有国标。塞上江南酒入口柔绵醇厚,回味悠长,酒度低而不淡,酒香而不艳,目前布局在次高端价格地带。
金糜子酒:
金糜子酒产自固原市,这个酒业公司很有个性,它对质量的要求远远超过了对量的要求。糜子是当地的一种方言,指的是黍(小米),小米被广泛运用于黄酒的酿造中,真正用于白酒酿造的还是很少的。在上世纪初,宁夏一些地区广泛种植糜子,金糜子酒创始人曹泰便有意将依照自己所掌握的酿酒技艺用糜子为主料酿酒。
经过不断尝试与经过工艺改良,曹泰酿造的糜子酒越来越受到欢迎,酒香独特、酒香浓郁,成为当地特产佳酿。在金糜子酒厂内有一眼历史悠久的古井水,水源形成于远古地质年代,采用地下200米水质,水质甘甜清爽。金糜子酒业负责人表示,为保证酒质,不管需求量有多大,金糜子酒的产量稳定在1000吨,不扩产。
宁夏红枸杞酒:
宁夏被誉为枸杞之乡,枸杞早就成为了宁夏一张不可替代的名片,借助自治区内优质的枸杞资源,宁夏枸杞酒应运而生。枸杞酒是最具宁夏特色的酒类。宁夏红产自中卫市中宁县,年生产能力超过两万吨,是世界上最大的枸杞酒生产基地。除了生产枸杞酒之外,公司也生产少量葡萄酒,例如沙坡头葡萄酒。

枸杞保持了它的果香和营养,更容易让人体吸收,经过传统和现代工艺结合酿造而成,口感比较独特营养比较丰富,是一种低糖营养一体的酒。按照白酒新国标的标准,枸杞酒不算是白酒,整体更偏向于保健酒。枸杞酒的度数不高,普遍不超过三十度,再加上口感较好、营养价值高,目前枸杞酒也是宁夏的一张靓丽名片。
最后:
相比较其他地方,宁夏的酒类有着比较浓厚的地方特色,不一味地防止别人的工艺。在酿酒原料中加入当地特色的糜子、莜麦,或是以当地特色枸杞为原料进行酿酒,这都是一种创举。
除了上述,宁夏还有金六盘、原州宴、宁夏宴、古峡宴、宁阳春等地方名酒。宁夏的酒有很多都是发掘当地的西夏文化,也希望借助西夏文化这将宁夏白酒打出去。
The End
-
- 锦绣前程52度酒多少钱_锦绣前程52酒一瓶价位
-
2023-12-04 17:16:50
-
- 购买红酒的网站有哪些(购买红酒分录)
-
2023-12-04 17:14:46
-
- 中国梦绵柔9多少钱一瓶
-
2023-12-04 17:12:42
-
- 贵州英雄渡酒的价格(贵州英雄酒多少钱一瓶)
-
2023-12-04 17:10:35
-
- 白酒终端成功案例(白酒消费者拉动成功案例)
-
2023-12-04 17:08:30
-
- 白酒什么季节喝最好(白酒什么牌子的好喝还不贵)
-
2023-12-04 17:06:25
-
- 1l是多少毫升(1l是多少毫升ml)
-
2023-12-04 09:36:46
-
- 1g等于多少mb(1GB等于多少MB)
-
2023-12-04 09:34:40
-
- 2尺3是多少厘米发红包吉利数字一览表
-
2023-12-04 09:32:35
-
- 1吨水(1吨水一个人能用多久)
-
2023-12-04 09:30:28
-
- 2k怎么转身(2k怎么转身投篮)
-
2023-12-04 09:28:23
-
- 3d电影怎么看(电视看3d电影怎么看)
-
2023-12-04 09:26:17
-
- 2kol转身运球(nba2kol转身运球)
-
2023-12-04 09:24:11
-
- 1克等于多少毫克(畜禽用药单位的换算方法)
-
2023-12-04 09:22:05
-
- 咳嗽食疗 5个止咳的食疗小偏方,替家人收藏吧!
-
2023-12-04 09:19:59
-
- 2konline转身(2konline转身过人教学)
-
2023-12-04 09:17:53
-
- 高温发酵的葡萄酒能喝吗?高温发酵的葡萄酒有哪些
-
2023-12-04 06:46:52
-
- 白酒协会用英语怎么说(两杯白酒的英语怎么说)
-
2023-12-04 06:44:47
-
- 自粮葡萄酒能喝吗(自粮葡萄酒多久能喝)
-
2023-12-04 06:42:42
-
- 洋河梦之蓝是什么香型酒(洋河梦之蓝m6+是什么香型)
-
2023-12-04 06:40:37



玄幻小说完结巅峰之作排行(2023十大完结巅峰神作)
微量元素有多少种 查微量元素,不要想当然(健康直通车(第67站))