汤姆斯杯、尤伯杯和苏迪曼杯羽毛球比赛,你知道他们的区别吗?
汤姆斯杯、尤伯杯和苏迪曼杯羽毛球比赛,你知道他们的区别吗?
近三周时间,中国羽毛球队在汤姆斯杯、尤伯杯和苏迪曼杯羽毛球比赛中取得了2金1银的好成绩,那么,汤姆斯杯、尤伯杯和苏迪曼杯是什么意思呢?你知道他们的区别吗?为什么今年扎堆儿进行比赛呢?
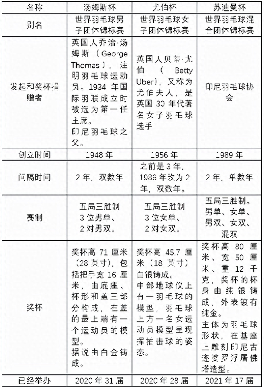
汤姆斯杯、尤伯杯和苏迪曼杯是世界上最高水平的团体羽毛球赛事,他们分别是世界羽毛球男子团体锦标赛、世界羽毛球女子团体锦标赛和世界羽毛球混合团体锦标赛,这三项赛事都是每两年举办一次,汤姆斯杯和尤伯杯一般在同一地点同一时间比赛,又合称“汤尤杯”,逢双年比赛;苏迪曼杯逢单年比赛,由于去年全球疫情的原因,2020年举办的汤姆斯杯和尤伯杯赛事推迟1年,在今年2021年比赛,所以和今年的苏迪曼杯碰上了。
下面是本人对这三项赛事进行整理后的列表,经过对比大家一看就明白了。

三大杯赛简介列表

汤姆斯杯

尤伯杯

苏迪曼杯
奖杯的照片来自网络,谢谢作者。
-
- 死神辣条多少钱一盒 死神辣条能吃吗
-
2023-12-29 01:25:40
-
- 曝身高仅176的陈登星,竟可以亲吻篮筐,他只是普通公司员工
-
2023-12-29 01:23:35
-
- 你知道做一次美甲多少钱吗
-
2023-12-29 01:21:30
-
- 你见过“四块五的妞”吗?
-
2023-12-29 01:19:26
-
- 腊七腊八冻掉下巴
-
2023-12-29 01:17:21
-
- 邯郸中考成绩如何查询?一定要收藏
-
2023-12-29 01:15:16
-
- 工会是干什么的?
-
2023-12-29 01:13:11
-
- 电脑网络标志出现黄色感叹号的通用解决方法!
-
2023-12-29 01:11:06
-
- 抓获盗窃嫌犯牵出涉毒案件
-
2023-12-29 01:09:01
-
- 光猫los闪红灯是怎么回事?光猫los闪红灯自己能解决吗?
-
2023-12-28 17:57:08
-
- 北京有几个机场都叫什么名字?北京有几个机场都在哪个区
-
2023-12-28 17:55:02
-
- 区号是什么?020是哪里的区号?
-
2023-12-28 17:52:58
-
- 公积金贷款额度怎么算?公积金贷款额度如何评估?
-
2023-12-28 17:50:53
-
- 1磅蛋糕是几寸适合多少人吃?1磅蛋糕是几寸的
-
2023-12-28 17:48:48
-
- 刷牙的正确方法是什么?正确刷牙的步骤
-
2023-12-28 17:46:43
-
- 河海大学是985还是211全国排名 河海大学是985还是211在哪个城市
-
2023-12-28 17:44:38
-
- 择日不如撞日是啥意思?择日不如撞日的意思是什么?
-
2023-12-28 17:42:33
-
- 小龙虾是发物吗什么人不能吃?小龙虾是发物吗有炎症可以吃吗
-
2023-12-28 17:40:28
-
- 磷是什么?磷的相对原子质量是多少?
-
2023-12-28 17:38:23
-
- 孕妇轻微贫血怎么办如何补铁(61%以上的孕妇都贫血,2个常用的补铁方法看这
-
2023-12-28 10:45:39



玄幻小说完结巅峰之作排行(2023十大完结巅峰神作)
微量元素有多少种 查微量元素,不要想当然(健康直通车(第67站))