初三化学实验报告单大全(初三化学实验报告范文)
初三化学实验报告单大全(初三化学实验报告范文)
初三化学实验报告单大全》,里面详细记录了孩子们在学习过程中遇到的各种问题,包括化学反应、物质结构、元素分布、电化学、光电效应等等。这本书不仅可以以让孩子了解化学知识,还可以培养孩子的科学思维能力,是一本非常值得推荐的书籍。家长朋友们可以带着孩子一起阅读,相信会有不错的收。

1、中考的理化实验多少分?
中考的理化实验通常占据考试总分的10%左右,即20分。其中,理科实验和化学实验各占10分,实验操作过程和实验报告各占5分。这些实验项目旨在考察学生的科学实验能力、实验操作技能以及科学思维能力等。
因为实验是科学学科的重要组成部分,能够帮助学生更深入地理解科学知识和学科规律,因此也是中考评估学生科学素养的重要方面之一。对于考生来说,需要认真备考实验操作和报告写作,同时也需要注重平时实验课的学习和实践操作的积累,以充分准备中考中的理化实验部分。
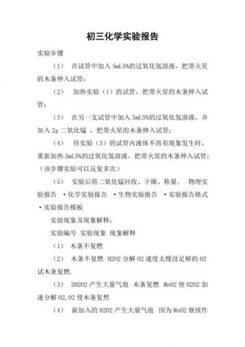
2、初中高锰酸钾制取氧气的实验现象及数据?
高锰酸钾制取氧气的实验现象:
现象:紫黑色的晶体跳动,产生无色的气体,该气体能使带火星的木条复燃.
数据:
一,在试管内的导管口附近塞一团棉花。
二,三分之一:试管夹要夹在离试管口的三分之一出。
三,三分之二:酒精灯内的酒精,不能超过酒精灯容积的三分之二。
3、化学实验报告颜色观察怎么写?
化学实验报告颜色观察填写,根据实验事实如实填写现象,像溶液变蓝,溶液红色消失,出现白色沉淀等等。
4、实验结果怎么写?
要有实验现象的描述,实验数据的处理等.原始资料应附在本次实验主要操作者的实验报告上,同组的合作者要复制原始资料.
可用如下方式
文字叙述,根据实验目的将原始资料系统化、条理化,用准确的专业术语客观地描述实验现象和结果,要有时间顺序以及各项指标在时间上的关系.
图表用表格或坐标图的方式使实验结果突出、清晰,便于相互比较,尤其适合于分组较多,且各组观察指标一致的实验,使组间异同一目了然.每一图表应有表目和计量单位,应说明一定的中心问题.
曲线图应用记录仪器描记出的曲线图,这些指标的变化趋势形象生动、直观明了.
5、化学的实验报告主要写什么内容?
首先是实验方案,然后是实验步骤,列出实验所需要的材料,以及在实验过程中的注意事项,接着就是实验取得的预期成果。
-
- 小花仙动漫图片,小花仙动漫人物
-
2023-11-07 07:07:24
-
- 绍兴刑事律师谁最好?绍兴刑事律师辩护律师
-
2023-11-07 07:05:18
-
- 上消化道大出血量为多少毫升(上消化道大出血伴休克时首要措施)
-
2023-11-07 07:03:13
-
- 苹果5s价格首发,苹果5s价格多少钱
-
2023-11-07 07:01:07
-
- 欧睿宇邦橱柜旗舰店(欧睿宇邦橱柜全屋定制怎么样)
-
2023-11-07 06:59:01
-
- 宁波公积金提取(宁波公积金贷款政策2023)
-
2023-11-07 06:56:55
-
- 梁靖崑战胜樊振东哼哼唧唧(梁靖昆对战樊振东)
-
2023-11-07 06:54:49
-
- 航天长峰大厦地址,航天长峰大厦 能进去停车吗现在
-
2023-11-07 06:52:43
-
- 工行纸白银实时行情走势图,工行纸白银实时行情
-
2023-11-07 06:50:37
-
- 宋威龙女朋友是赵佳丽吗(宋威龙女朋友赵佳丽照片)
-
2023-11-07 06:48:31
-
- 郎牌和品原浆52度(郎牌原浆52度浓香型)
-
2023-11-06 21:50:11
-
- 法国2012黑皮诺,法国黑皮诺葡萄酒
-
2023-11-06 21:48:06
-
- 2017年茅台王子优级,2017年1l珍品茅台王子酒
-
2023-11-06 21:46:00
-
- 汉森 长城葡萄酒价格(长城葡萄酒干红价格)
-
2023-11-06 21:43:56
-
- 自制葡萄酒最好是什么样子的?自制葡萄酒的妙用
-
2023-11-06 21:41:51
-
- carre红酒(Carre Otis)
-
2023-11-06 21:39:46
-
- 泸州泸川酒38度(四川泸州泸川酒价格表)
-
2023-11-06 21:37:41
-
- 布兰奇干红葡萄酒价格(布兰琪红酒)
-
2023-11-06 21:35:36
-
- 世界上最贵的红酒排名前十(世界上最好的红酒排名)
-
2023-11-06 21:33:31
-
- 美洛干红葡萄酒2016,美洛干红葡萄酒法国怎么样
-
2023-11-06 21:31:26



玄幻小说完结巅峰之作排行(2023十大完结巅峰神作)
微量元素有多少种 查微量元素,不要想当然(健康直通车(第67站))