离婚案件答辩状,丈夫该如何写答辩状挽回
离婚案件答辩状,丈夫该如何写答辩状挽回
婚姻的航船行驶在大海中,有风和日丽,也有滔天风浪。
在日常的婚姻家庭生活当中,夫妻之间磕磕绊绊总是难免,但是总要学着互谅互让,作为男方,一家之主,要学会经营家庭,爱护自己的妻子和孩子,如果你伤透了爱人的心,她难免会离你而去的想法,这时候,一定要反省自己,努力的挽回她。

妻子到法院起诉离婚,男方该怎么做?
如果自己的妻子到法院起诉离婚,那么她内心一定是挣扎了很久,才下定决定,但是,大部分女方起诉离婚,也是一时冲动,男方一定要检讨自己,努力挽回爱情人的心。
如果妻子到法院起诉了,那么作为男方,如果还想挽救这段婚姻,一定要真诚,写一份情真意切的答辩状,提交给法院。

离婚纠纷答辩状该怎么写?
书写答辩状要针对女方提交给法院的起诉状进行答辩,如果认为女方所说不属实,就将自己的观点说出来,如果对方所说属实,是自己原因的,说明理由,自己有过错的,认可错误,请求女方谅解。
这份1700余字的答辩状,让法院最终没有判决离婚!
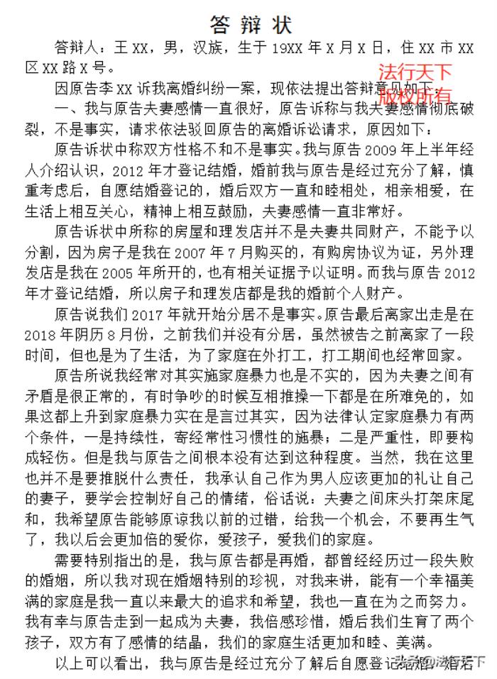
答 辩 状
答辩人:王XX,男,汉族,生于19XX年X月X日,住XX市XX区XX路X号。
因原告李XX诉我离婚纠纷一案,现依法提出答辩意见如下:
一、我与原告夫妻感情一直很好,原告诉称与我夫妻感情彻底破裂,不是事实,请求依法驳回原告的离婚诉讼请求,原因如下:
原告诉状中称双方性格不和不是事实。
我与原告2006年上半年经人介绍认识,2009年才登记结婚,婚前我与原告是经过充分了解,慎重考虑后,自愿结婚登记的,婚后双方一直和睦相处,相亲相爱,在生活上相互关心,精神上相互鼓励,夫妻感情一直非常好。

原告诉状中所称的房屋和理发店并不是夫妻共同财产,不能予以分割。
因为房子是我在2004年7月购买的,有购房协议为证,另外理发店是我在2002年所开的,也有相关证据予以证明。而我与原告2009年才登记结婚,所以房子和理发店都是我的婚前个人财产。

原告说我们2014年就开始分居不是事实。
原告最后离家出走是在2015年阴历8月份,之前我们并没有分居,虽然被告之前离家了一段时间,但也是为了生活,为了家庭在外打工,打工期间也经常回家。
原告所说我经常对其实施家庭暴力也是不实的。
夫妻之间有矛盾是很正常的,有时争吵的时候互相推搡一下都是在所难免的,如果这都上升到家庭暴力实在是言过其实,因为法律认定家庭暴力有两个条件:一是持续性,寄经常性习惯性的施暴;二是严重性,即要构成轻伤。但是我与原告之间根本没有达到这种程度。

当然,我在这里也并不是要推脱什么责任,我承认自己作为男人应该更加的礼让自己的妻子,要学会控制好自己的情绪,俗话说:夫妻之间床头打架床尾和,我希望原告能够原谅我以前的过错,给我一个机会,不要再生气了,我以后会更加倍的爱你,爱孩子,爱我们的家庭。

需要特别指出的是,我与原告都是再婚,都曾经经历过一段失败的婚姻,所以我对现在婚姻特别的珍视,对我来讲,能有一个幸福美满的家庭是我一直以来最大的追求和希望,我也一直在为之而努力。我有幸与原告走到一起成为夫妻,我倍感珍惜,婚后我们生育了两个孩子,双方有了感情的结晶,我们的家庭生活更加和睦、美满。

以上可以看出,我与原告是经过充分了解后自愿登记结婚,婚后已经建立了深厚的夫妻感情,并育有子女。对于原告提出的离婚诉讼请求,经过深思熟虑,为了不至于草率离婚,留有遗憾,也为了给孩子一个完整的家,我坚决不同意原告的离婚诉讼请求。
二、希望原告能够审慎处理我们的婚姻关系,并撤回离婚的诉讼请求,共同创造美好的生活。
我与原告有着深厚的感情基础,希望原告考虑到我们的夫妻感情,给孩子一个完整的家,审慎处理我们的婚姻关系。

生活像大海一样,不会一直风平浪静,夫妻之间有些磕磕绊绊总是在所难免,但这需要夫妻双方共同努力解决,多一些包容,多一些相互理解,矛盾总会解决的,我知道这段时间我与原告之间可能有很多误会,但是这些误会并不足以让我们感情破裂,走到离婚这个地步。我作为丈夫及父亲,也希望能与妻子与孩子能朝夕相处,我有过一次失败的婚姻,我不想再重复这样的不幸,希望原告能给我一次机会,给我们两个人一次共同的机会。

我也知道,原告可能暂时还对我有很深的抱怨,但是我愿意以最大的诚意,来挽回我们的婚姻。如果原告对我有不满意的地方,或者生活有不顺心、不如意的地方,我们可以最大程度的进行沟通,我完全可以为了原告及两个孩子,尽最大努力的完善自己,提高自己。

原告现在经常在外地打工不在家,我们难免会少一些沟通和交流,造成不必要的误会,如果原告长期在外打工,就不利于照顾家庭和孩子,希望你可以回到家里,我们一边照顾家庭,一边在家共同经营理发店。我与原告都还很年轻,我相信如果我们共同努力,一定会改变现状,过上我们向往的幸福生活。

我一直对我们的以后的美好生活充满希望,希望原告能回心转意,以后的日子里我们相互理解,相互包容,共同去维护好我们的家庭,给孩子创造一个轻松、良好的健康成长生活环境,撤回这次离婚的诉讼请求。

综上,我与原告感情并没有完全破裂,虽然目前婚姻出现了问题,但是我愿意以最大的努力,挽救我们的婚姻,希望法庭能够多做调解工作,使我们能重归于好。如果调解不成,也希望法庭能给我们一个重归于好的机会,依法判决驳回原告的离婚诉讼请求。
答辩人:王XX
2019年4月1日


案例诉讼指导与法律解析
答辩状的提交不是在任何时候都可以提出的,而是有期限要求的,根据《民事诉讼法》相关规定,人民法院在立案之日起5日内把民事起诉状副本送给被告,被告在收到诉状副本之日起15日内向法院提交答辩状。
针对原告起诉进行答辩是被告方的诉讼权利,根据处分权利,被告可以可以提出书面答辩意见,也可以在开庭时口头答辩,也可以不答辩,被告未答辩的不影响法院对案件的审理。
延伸阅读:《围城内外,必学的婚姻法律课》
《100篇常用法律文书范本及解析》
-
- 老公吃软饭是什么心态(吃软饭的男人都有超凡脱俗之处)
-
2023-02-28 08:04:30
-
- 老公出轨怎样找小三谈话(老公出轨小三)
-
2023-02-28 08:02:25
-
- 老公出轨不改也不离咋办(想要三人行称离家不离婚)
-
2023-02-28 08:00:20
-
- 老婆出轨该不该隐忍(老婆出轨到底还能不能原谅)
-
2023-02-28 07:58:15
-
- 老公微信暧昧算出轨吗(老公与陌生女人聊暧昧信息)
-
2023-02-28 07:56:10
-
- 老婆要离婚挽回,生活变好妻子反而要离婚
-
2023-02-28 07:54:06
-
- 老公带别的女人回家什么心态(老公就把外面的女人带回家)
-
2023-02-28 07:52:00
-
- 老婆起诉离婚我不想离婚的最好办法是什么(婚外情被揭穿之后我不想离婚)
-
2023-02-28 07:49:55
-
- 老婆出轨我还放不下怎么办,伴侣出轨之后始终放不下
-
2023-02-28 07:47:51
-
- 黑色染发剂沾皮肤上怎么去掉
-
2023-02-28 05:54:02
-
- 荷花的形状
-
2023-02-28 05:51:56
-
- 合阳特产
-
2023-02-28 05:49:50
-
- 合理安排时间的重要性
-
2023-02-28 05:47:44
-
- 喝咖啡要不要加咖啡伴侣
-
2023-02-28 05:45:38
-
- 灏的寓意
-
2023-02-28 05:43:32
-
- 蚝油为什么要放冰箱冷藏
-
2023-02-28 05:41:26
-
- 含有电解质的饮料有哪些
-
2023-02-28 05:39:21
-
- 过期食品属于
-
2023-02-28 05:37:15
-
- 过年前后的风俗和准备
-
2023-02-28 05:35:09
-
- 龟兹为什么是女儿国
-
2023-02-28 05:30:10



玄幻小说完结巅峰之作排行(2023十大完结巅峰神作)
微量元素有多少种 查微量元素,不要想当然(健康直通车(第67站))