连云港新海石化五期项目(连云港石化320万吨)
连云港新海石化五期项目(连云港石化320万吨)

2018年12月17日,徐圩新区网站发布“连云港石化有限公司320万吨年轻烃综合加工利用项目”环评文件受理情况。

详见网址:http://www.xwxq.gov.cn/xxxq/gsgg/content/f6493ac5-8a05-4649-a94b-d4d0069fe0f6.html
连云港石化有限公司是浙江卫星石化股份有限公司(以下简称:卫星石化)的全资子公司。浙江卫星石化股份有限公司是一家集研发、生产、销售及港口物流于一体的大型石化国家级高新技术企业,是国内首家拥有完整C3 产业链的百亿市值上市企业(股票代码:002648),其拥有90 万吨/年丙烷脱氢制丙烯(二期45 万吨在建)、120 万吨/年丙烯酸及酯、30 万吨/年聚丙烯、21 万吨/年高分子乳液、15万吨/年高吸水性树脂(其中6 万吨在建)、2.1 万吨/年有机颜料中间体的生产规模,是国内最大、全球前五的丙烯酸生产企业、国内最大的丙烯酸酯纺织化学品生产企业、国内最大的颜料中间体生产商和中间体合成原料的集中供应商。
项目概况
项目名称:连云港石化有限公司320 万吨/年轻烃综合加工利用项目;
建设性质:新建;
建设地点:连云港石化产业基地;
投资总额:项目报批总投资3253126 万元,其中环保投资183777 万元人民币,环保投资占总投资5.6%;
占地面积:项目占地193.33 公顷,其中:项目一阶段占地约127.33 公顷,项目二阶段占地约66.0 公顷;
项目类别:[C2614]有机化学原料制造;
职工人数:本项目定员998 人直接生产人员812 人,技术人员108 人,管理人员78人;
工作时数:全年生产时间为8000h。


建设规模
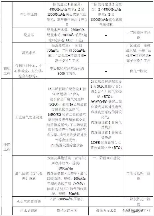
本项目分两个阶段实施。一阶段主要生产装置包括轻烃裂解联合装置(轻烃裂解装置、丁二烯抽提装置、芳烃抽提装置)、HDPE 装置、LLDPE 装置、EO/EG 装置。二阶段主要生产装置包括轻烃裂解装置、LDPE 装置、EO/EG 装置、丙烯腈联合装置。
一阶段主要装置规模如下:
(1)125 万吨/年轻烃裂解联合装置
包括125 万吨/年轻烃裂解装置,6 万吨/年丁二烯抽提装置,6 万吨/年芳烃抽提装置。
(2)72/91 万吨/年EO/EG 装置
主要产品为10 万吨/年EO 和79.11 万吨/年EG。
(3)50 万吨/年LLDPE 装置
主要产品为50 万吨/年线性低密度聚乙烯。
(4)40 万吨/年的HDPE 装置
主要产品为40 万吨/年的高密度聚乙烯。
二阶段主要装置规模如下:


产品方案


主要工程内容



建设周期
本项目建设周期36 个月。
储运工程








项目进展时间轴:
2018年7月13日,连云港石化有限公司320万吨/年轻烃综合加工利用项目环境影响评价公众参与第二次公示。
2018年4月18日,连云港石化两套乙烯装置技术选型CB&I。
2018年3 月13日卫星石化公告,子公司SATELLITE PETROCHEMICAL USA CORP.拟与SPMT共同出资在美国设立新公司即ORBIT GULF COAST NGL EXPORTS, LLC。合资公司投资总额为6.3亿美元,两家公司分别持股53%和47%,主要从事乙烷出口设施的运营与管理。
2018年1月17日卫星石化公告,连云港石化完成年产400万吨烯烃综合利用示范产业园项目一期年产250万吨乙烷裂解制乙烯项目的可行性研究报告,并确定向相关项目审批部门的正式申报项目名称为连云港石化有限公司320万吨/年轻烃综合加工利用项目(以下简称“本工程”)。确定本工程的工厂及厂外配套项目的工程设计工作交由中国石化工程承担。
2017年11月24日,连云港石化有限公司年产400万吨烯烃综合利用示范产业园项目(一期)环境影响评价公众参与第一次公示。
项目的经济效益
从主要技术经济指标数据汇总表可以看出,本项目报批总投资3253126 万元,其中建设投资3047606 万元,建设期借款利息162824 万元,铺底流动资金42697 万元。项目实施后年均净利润782896 万元,年均税费532080 万元,全部投资所得税前财务内部收益率32.28%,税前投资回收期为6.46 年(含建设期)。全部投资所得税后财务内部收益率26.71%,税后投资回收期(静态)7.05 年(含建设期),项目具有较好的经济效益。


从上表可以看出,项目实施后,年均可实现营业收入3358905 万元,利润总额
1065221 万元,上缴所得税266305 万元,净利润798915 万元。税后财务内部收益率为53.87%,税后投资回收期为7.05 年。
本项目采用先进、成熟、可靠的工艺技术、合理的加工流程,生产的优质产品可满足下游生产、环保要求和周边的市场需求。项目建成后,各项产品均能满足国家新的质量标准要求,同时,财务内部收益率和回收期等经济指标均好于行业基准值,本项目在经济上是可行的。
,
-
- 联想发布最新手机(联想即将发布Lenovo新机)
-
2023-08-21 10:52:40
-
- 特纳牙的图片,儿童乳牙出现蛀牙需要补牙吗
-
2023-08-21 04:15:19
-
- 香港为什么叫香江,香港区旗的名字是什么
-
2023-08-21 04:13:14
-
- 现代奥林匹克之父,1366现代奥林匹克之父是谁?
-
2023-08-21 04:11:09
-
- 委瑞内拉女人,委委内瑞拉是不是美女之国
-
2023-08-21 04:09:04
-
- 除蟑螂的小妙招,蟑螂怎么消灭最彻底小妙招厨房
-
2023-08-21 04:06:59
-
- 怎么判断见干见湿,见干见湿和间干间湿有什么区别
-
2023-08-21 04:04:54
-
- 谷梦的寓意,带梦的女孩名字有什么寓意?
-
2023-08-21 04:02:49
-
- 夏季晨练几点最佳时间,晨练几点起床比较好
-
2023-08-21 04:00:44
-
- 薇娅卖火箭真的,薇娅卖火箭是怎么回事?网上还卖过哪些奇奇怪怪的东西?
-
2023-08-21 03:58:38
-
- 厨房蟑螂怎么消灭干净,厨房灭蟑螂最有效的方法
-
2023-08-21 03:56:33
-
- 有教育意义的小故事,幼儿具有教育意义的简短故事
-
2023-08-21 02:47:07
-
- amg亚洲音乐集团,amg亚洲音乐集团艺人有谁?
-
2023-08-21 02:45:01
-
- 属龙是什么命,2012年出生的龙是什么命
-
2023-08-21 02:42:55
-
- 胡亥怎么上位的,胡亥这样一个没有主见的人吗
-
2023-08-21 02:40:49
-
- oa是什么系统的简称,oa系统是什么
-
2023-08-21 02:38:43
-
- 六朝古都石头城是哪里,石头城是哪个国家
-
2023-08-21 02:36:37
-
- 复仇者联盟人物介绍,复仇者联盟成员名单英文名字
-
2023-08-21 02:34:31
-
- 大连美食排行榜前十名饭店,谁能给我介绍一下大连比较有特色的饭店详细一点包括
-
2023-08-21 02:32:25
-
- 如何折玫瑰花,如何用百元大钞折玫瑰花?
-
2023-08-21 02:30:19



玄幻小说完结巅峰之作排行(2023十大完结巅峰神作)
微量元素有多少种 查微量元素,不要想当然(健康直通车(第67站))