法定节假日薪资怎么算(法定假日工资怎么计算)
法定节假日薪资怎么算(法定假日工资怎么计算)
法定假日的工资要结合是否提供正常劳动的情形来判断一般来说,如果用人单位安排劳动者在法定假期休息的,劳动者可以依法获得基本工资,我来为大家科普一下关于法定节假日薪资怎么算?以下内容希望对你有帮助!

法定节假日薪资怎么算
法定假日的工资要结合是否提供正常劳动的情形来判断。一般来说,如果用人单位安排劳动者在法定假期休息的,劳动者可以依法获得基本工资。
法律依据:
第五十一条劳动者在法定休假日和婚丧假期间以及依法参加社会活动期间,用人单位应当依法支付工资。
如果用人单位在法定假日期间安排了劳动者劳动的,用人单位应当依法支付劳动者加班费。
法律依据:
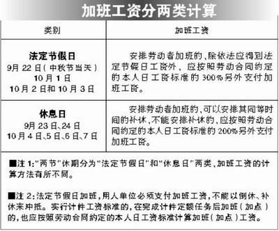
第四十四条有下列情形之一的,用人单位应当按照下列标准支付高于劳动者正常工作时间工资的工资报酬:
(一)安排劳动者延长工作时间的,支付不低于工资的百分之一百五十的工资报酬;
(二)休息日安排劳动者工作又不能安排补休的,支付不低于工资的百分之二百的工资报酬;
(三)法定休假日安排劳动者工作的,支付不低于工资的百分之三百的工资报酬。
由于劳动者在法定假日休息的情况下就有基本工资,在结合加班的情况下,所以劳动者在法定假日加班的情况下就会取得4倍工资。
法定假日工资总额=1倍基本工资 3倍基本工资
但是除了全民公共假日意外,我们国家还存在一些部分公民的法定假日的情况,如青年节,妇女节和少数民族节日。对于全民节假日的工资,我们可以参照上述来计算,但是对于部分国民假日,还适用于上述规定么?
上海劳动部门曾经向劳动和社会保障部办公厅咨询该问题,劳动和社会保障部回复如下:
关于部分公民放假的节日期间,用人单位安排职工工作,如何计发职工工资报酬问题。按照国务院《全国年节及纪念日放假办法》(国务院令第270号)中关于妇女节、青年节等部分公民放假的规定,在部分公民放假的节日期间,对参加社会或单位组织庆祝活动和照常工作的职工,单位应支付工资报酬,但不支付加班工资。如果该节日恰逢星期六、星期日,单位安排职工加班工作,则应当依法支付休息日的加班工资。
所以对于部分公民法定假日的情况,如果用人单位没有安排劳动者劳动的,用人单位应当支付基本工资;对于安排劳动者劳动的,则没有强制要求按照假日工资的加班规定来执行。
,
-
- 平安夜祝福语短句简短,平安暖心话短句
-
2023-07-23 19:08:41
-
- 感恩节短句发朋友圈,很暖很治愈的短句
-
2023-07-23 19:06:36
-
- 时间飞逝的优美句子,形容时间过得太快的短句
-
2023-07-23 19:04:31
-
- 个人如何鉴别翻新机(十招辨别翻新机)
-
2023-07-23 19:02:26
-
- 毕业了感谢老师的话语简短,写给老师最暖心短句
-
2023-07-23 19:00:21
-
- 祝福语句句暖心,美好祝愿的简短句子
-
2023-07-23 18:58:16
-
- 克莱汤普森投篮姿势适合我们吗 克莱汤普森投篮为什么神准
-
2023-07-23 18:56:12
-
- 周星驰吴孟达简历(吴孟达为什么是身价最高的配角)
-
2023-07-23 18:54:07
-
- 小学端午节的诗句古诗大全,最有名的端午节古诗
-
2023-07-23 18:52:02
-
- 时间名言警句有什么,珍惜时间的名人名言
-
2023-07-23 18:49:57
-
- 美食节活动策划方案,有创意美食节活动主题
-
2023-07-23 18:42:52
-
- 立冬祝福语简短,立冬问候语祝福短信
-
2023-07-23 18:40:46
-
- 立冬问候语祝福,立冬问候语及关心话
-
2023-07-23 18:38:41
-
- 非主流签名档大全(个性签名超拽霸气)
-
2023-07-23 18:36:34
-
- 秦卫江砸店图片(秦卫江砸店事件完整版)
-
2023-07-23 18:34:29
-
- 缤肌氨基酸白泥清洁面膜怎么样(缤肌免洗睡眠面膜)
-
2023-07-23 18:32:23
-
- 心情个性签名简短,简单干净的个性签名
-
2023-07-23 18:30:17
-
- 母校祝福语简短(毕业生对母校的寄语简短)
-
2023-07-23 18:28:11
-
- 爱你让我像孩子一样俞灏明(把爱带回家俞灏明暖心回归)
-
2023-07-23 18:26:06
-
- 浪漫句子唯美短句,浪漫到极致的句子
-
2023-07-23 18:23:59



玄幻小说完结巅峰之作排行(2023十大完结巅峰神作)
微量元素有多少种 查微量元素,不要想当然(健康直通车(第67站))