2022年北京积分落户能增加多少人(北京2022年积分落户启动)
2022年北京积分落户能增加多少人(北京2022年积分落户启动)

4月12日,北京市人力资源和社会保障局发布消息,北京市2022年积分落户申报工作将于4月14日早8时正式启动。申报网址为:http://rsj.beijing.gov.cn/jflh/。
此外,通知显示,2022年北京市积分落户规模将继续保持稳定,为6000人,并实行同分同落。
许多人已是专业陪跑好几年,那不如做个称职的“陪跑家”,磨刀不误砍柴工,这些基本信息需要牢记!
注意这些时间截点!
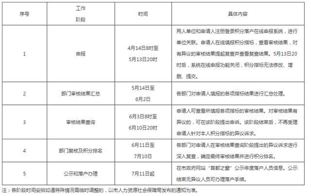
本年度积分落户申报工作分为五个阶段,具体时间安排如下:
一是申报阶段,从4月14日8时至5月13日20时,共计30个自然日。
二是部门审核结果汇总阶段,从5月14日至6月2日,共计20个自然日。
三是审核结果查询阶段,从6月3日8时至6月10日20时,共计8个自然日。
四是部门复核及积分排名阶段,从6月11日至7月10日,共计30个自然日。
五是公示和落户办理阶段,从7月11日起,公示8个自然日,经公示取得落户资格的申请人可办理落户手续。年度落户人员信息将在“首都之窗”公示。

(建议保存图片,万一有用呢!)
如何计算自己的积分?
“积分落户4、9、8,便捷申报就靠它”。
首先,根据2020年新版《北京市积分落户管理办法》和《北京市积分落户操作管理细则》,你得保证符合这4项基本条件!
当前申请人申请积分落户北京应同时符合下列条件:
(一)持有本市居住证;
(二)不超过法定退休年龄;
(三)在京连续缴纳社会保险7年及以上;
(四) 无刑事犯罪记录。
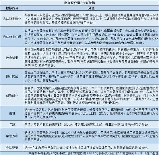
其次,北京积分落户分值有9大指标,涵盖社保、居住、学历、年龄、纳税、职住、双创、表彰、守法等。

(也建议保存,可以以此标准来激励自己……)
大家可以一一对照,计算自己的分数。但不少人其实只有前4项指标可计算分值,网友表示,只能看看哪还能见义勇为勇为了……
“8”指的是8个经办步骤:包括系统注册、关联单位、积分填报、确认提交、数据核查、查看初核结果、复查及现场审核、发布及公示。
此外,北京人社局也对资格条件和指标操作认定做出了详细说明。

2021年12月31日前持有有效《北京市工作居住证》,但尚未申领《北京市居住证》的人员,符合资格条件的,可参加2022年积分落户申报,并应按市公安局有关要求及时办理《北京市居住证》。
2020年7月(含)前在单位宿舍、租赁住所的连续居住年限,以申请人同期在京合法稳定就业年限计算,在积分落户在线申报系统中无需填报。2020年8月(含)后的单位宿舍、租赁住所情况均须在积分落户在线申报系统中填报。
别违规,伤不起
大哲学家康德的墓志铭写道:“位我上者,灿烂星空,道德律令,在我心中”。本着老老实实做人,干干净净做事,这些规定真的必须要铭记心中……

依据《北京市积分落户操作管理细则》第十七条规定,申请人和用人单位应确保所填报指标信息真实准确,并共同对填报指标信息的真实性负责。
如申请人提供虚假材料,取消其当年及以后5年内的积分落户申请资格;对已取得本市常住户口的,由公安部门予以注销,并迁回调京前户籍所在地。
对用人单位协助提供虚假材料的,当年及以后5年内不受理该单位积分落户申请事项。
在积分落户过程中,如有相关申请人和用人单位严重违反向行政机关做出的承诺,相关失信记录将纳入本市公共信用信息服务平台。如有涉嫌犯罪行为,将移交司法机关依法处理。
但是面对宇宙最严的北京落户,还是有人存着侥幸心理。所以政府也用实际案例证明,就像考试作弊一样,唯一不一样的是亲爱的老师是懒得拆穿你,但是公正的政府是肯定不会“放过你”。
此前,北京市人社局已经通报处理了4批共27名弄虚作假人员。今天又公布了10名申请人的弄虚作假行为,他们涉及不如实填写婚姻关系存续时间、使用无效婚姻关系凭证、存在刑事犯罪记录等情况,目前已依法依规予以严肃处理。
北京人社局也指出,2022年北京市积分落户工作将进一步严格审核,扩大数据共享,加强联动核查,确保积分落户工作全程在阳光下运行。
成功落户几率有多大?
去年九月,一位网友在人民网(603000)地方领导留言板上留言表示:“随着工作年限增加,岁数的增加,家庭的建立,都在为北京做着贡献。但是随着孩子的成长,孩子上学面临需要家长落户户口的问题。因此,需要市政府真切的为我们考虑户籍。”
引起社会关注的是,北京市发改委给出回复表示:相关部门将根据本市常住人口变化情况,统筹考虑城市发展需要,择机适度扩大年度落户规模。
而且,根据今年3月1日北京统计局公布的《北京市2021年国民经济和社会发展统计公报》数据显示,2021年末北京市常住人口2188.6万人,比上年末减少0.4万人。值得关注的是,北京居然实现了“常住人口五连降”。
(北京近6常住人口数据情况)
这自然给人们对于来年增加落户名额以及成功落户有了更多的期待。
但今天“2022年北京市积分落户规模将继续保持稳定为6000人”的消息,让许多网友免不了产生落差。
其实,在当时中国人民大学副教授王鹏就曾表示:“多方面来看,未来北京户籍确实还有一定的上涨空间,人口数量适度增加的范围约为20%-30%。但这并不意味着北京落户政策的门槛降低,反而对落户人群有了更多的约束。”
在人口规模方面,进行数字转化与对比也不难发现,2021年末常住人口也就少了4000人。放在时间的长河里,从2011年到2021年的十年,北京常住人口增长了60万人,每年平均增长6万人……
所以,除了指标严格、分值难加之外,想要落户北京还难在人口基数太大,高层次人群占比全国最高。换句话说,太卷了!
网络数据显示,近4年北京申报人数整体逐年增加,落户名额放量稳定,分数线涨势较快。
此外,同时也温馨提示,股市难翻,钱不好挣,户口不好落,别被骗!
北京市人社局提示,北京市积分落户工作不收取任何费用,不接受任何中介服务。2022年积分落户申报在即,用人单位和申请人务必提高警惕,谨防上当受骗。
祝大家不再陪跑,成功上岸!
关于本篇文章的更多报道,我们已在【和讯财经APP】上刊登,应用商店搜索“和讯财经”,下载并参与猜指数活动赢取京东卡和万元现金大奖
,
-
- 为什么范思哲衣服那么贵(范思哲们排队道歉事件始末详情)
-
2023-07-19 23:40:16
-
- 荞麦为什么没有疯长(谁说荞麦疯长是)
-
2023-07-19 23:38:11
-
- 巨型蚊子有哪些电影(与蚊子相关的电影你又知道多少)
-
2023-07-19 23:36:06
-
- 人类飞出太阳系需要多少时间(1.6万年才能飞出太阳系)
-
2023-07-19 23:34:01
-
- 网上购票退票手续费要多少(三倍高价购票后)
-
2023-07-19 23:31:56
-
- 法国国旗为什么变色了(法国竟然悄悄换上新国旗)
-
2023-07-19 23:29:51
-
- 管宁为什么要和华歆绝交呢(历史的尘埃一一三国名才子之管宁和华歆)
-
2023-07-19 23:27:46
-
- aux接口是什么意思(aux代表什么)
-
2023-07-19 21:28:28
-
- 魔鬼城属于典型的什么地貌(魔鬼城是雅丹地貌吗)
-
2023-07-19 21:26:22
-
- 生产车间是什么部门(生产车间是服务部门吗)
-
2023-07-19 21:24:16
-
- 染过“北京株”还会得“广州株”?
-
2023-07-19 21:22:11
-
- 青稞是什么青稞的功效(青稞简单介绍)
-
2023-07-19 21:20:05
-
- 拼多多守卫现金1000元是真的吗
-
2023-07-19 21:17:59
-
- 假如时光倒流我能做什么是什么歌(完整歌词介绍)
-
2023-07-19 21:15:53
-
- 一般纳税人账务处理流程是什么(一般纳税人账务处理怎么做)
-
2023-07-19 21:13:47
-
- 日常消费不得拒收现金是真的吗
-
2023-07-19 21:11:41
-
- 去鸡鸣寺的最佳时间是什么时候(秋天去鸡鸣寺也太灵了吧)
-
2023-07-19 21:09:35
-
- 野生大王蛇怎么养(野生大王蛇怎么养的方法是什么)
-
2023-07-19 20:27:39
-
- 南山南歌词(南山南歌词是什么)
-
2023-07-19 20:25:34
-
- 军礼的由来(军礼的由来是什么)
-
2023-07-19 20:23:29



玄幻小说完结巅峰之作排行(2023十大完结巅峰神作)
微量元素有多少种 查微量元素,不要想当然(健康直通车(第67站))