cae是什么(cae是什么的英文缩写)
cae是什么(cae是什么的英文缩写)
cae是什么

站在今天回顾CAE软件的发展历史,可以看到:从全球来看,CAE在经过了上世纪四十年左右的发展之后,cae是什么的英文缩写,从2000年前后开始进入成熟壮大期。经过一系列的兼并重组,海外 CAE巨头逐渐发展壮大,不断提升自身的 CAE分析技术、拓展应用范围,当前已进入成熟发展阶段。
虽然早在上个世纪七八十年代,中国本土就涌现了一批具有自主知识产权的用语有限元分析软件,但在2000年前后,随着国外CAE软件厂商相继进入中国市场,中国本土 CAE软件厂商遭到巨大冲击、发展非常缓慢。直到2006年前后,国内制造、汽车、工程机械、航空航天等应用领域的市场需求持续增大,中国本土CAE软件开发商才再次积聚起力量,开始cae谋求做大做强。最近十多年来,国家一系列帮扶政策陆续推出,国产 CAE厂商开始迎来加速发展期。
就眼下的市场格局而言,全球CAE市场基本被前三大供应商所主导,分别是西门子、Ansys和达索,市占率共计47%(2020年数据);在中国市场,主要厂商为达索、西门子、Ansys、安世亚太、中望和安怀信等,国内三家公司市占比均不足5%,总占比仅6%(天风证券数据)。可见,cae是什么工程师,在国内的工业软件市场中,国内厂商在面对国际大厂时还非常弱小,大量的设计、制造等核心工业软件均为国外品牌所占领。数据显示,目前CAE国产化率仅为11%。

当然,cae是什么,另外一个不容忽视的政策红利是,随着中美博弈、信创加速,国产化的确在不断提升,政策正在推动CAE行业快速发展。
2012年,工信部印发了《软件和信息技术服务业“十二五”发展规划》,提出要推动计算机辅助设计和辅助制造(CAD/CAM)、计算机辅助工程(CAE)、制造执行管理系统(MES)等工业软件在航空、航天、机械、汽车、电子等工业领域的广泛应用。2015年,国务院提出大力开发安全领域操作系统等工业基础软件,加快提升智能设计仿真、制造物联与服务等高端工业软件技术,开发高端工业平台软件和应用软件以及推进工业软件体系化发展和产业化应用。
政府出台的行业支持政策有助于推动 CAE技术发展、健全行业标准体系、促进 CAE软件行业应用、加快建立产业生态体系,对于助力下游工业企业智能化、信息化进程具有重要意义。
但就如查理·芒格所说:“宏观是我们必须要接受的,cae是什么肿瘤指标,而微观才是我们能有所作为的。”
在眼下的产业大环境中,对于业界来说,一个更关键的微观命题是——当我们开始讨论病国产CAE时,最重要的考试讨论点应该在哪里?
综合产品力之战
作为一款工业软件,CAE的产品力比拼的到底是什么?
笼统的说,客户应用CAE,就是运用仿真模拟取代真实的物理实验。要实现这种替代,CAE需要整合数学+物理学(底层)、计算机科学(中层)、工程学(外层)等三个层面的能力。
CAE软件从底层的物理规则和数学公式出发,将现实世界映射到软件中;然后运用求解器(包含计算机语言编程和算法)进行相应的求解计算,并把结果通过计算机图形学实现可视化和用户交互;最后,结合特定领域工程学的工作流程,帮助用户解决工程中的实际问题。
与这一原理逻辑相对应,CAE的产品力也体现在多个层面,cae是什么考试。
首先,产品覆盖的是单一物理场、还是多物理场。
CAE的本质是用物理法则对现实世界进行描述。常见的物理场包括传热、孔隙水流动、浓度场、压力应变场、动力学场、化学场、静电场和静磁场等。每个专业领域又会涉及到特定物理规则,以结构为例,为解决结构设计的问题,有可能会涉及到理论力学、分析力学、材料力学、结构力学、弹性力学、塑性力学、振动力学、疲劳力学、断裂肿瘤力学等一系列特定规则。
从目前主流的CAE软件来看,基于对物理场的覆盖能力,可以分为通用类、专用类两大类。
其中,通用性CAE适用范围广,可针对多种类型产品的物理力学性能进行模拟仿真,代表软件企业主要是Ansys、 MSC、达索等;专业性CAE主要针对特定类型的产品提供软件较好的性能分析、预测以及设计优化等功能,代表软件包括:专注于流体力学领域的Fluent、专注于多体动力学领域的 Adams和专注于注塑成型领域的 Moldflow等。

从目前行业的发展趋势看,对多物理场的覆盖的确更能体现产品力上的领先优势,像达索、Ansys等头部CAE厂商还在不断通过收购来实现对更多物理场的覆盖。
以Ansys为例,他们在三年前的产品组合中还没有任何光学仿真产品,而三年后就已经可以在这一领域提供端到端的解决方案。2018年收购OPTIS,2020年收购Lumerical,最近(2021年 8月 30日),又刚刚宣布收购光学软件开发商Zemax公司。这家公司作为全球首选的成像光学设计平台,此前已经独立发展30多年。它依靠高精度光线追迹和用语可靠的透镜设计,几乎涉及光学制造环节中的每一个光学元件。

对物理场的公司覆盖越来越多,给Ansys带来多个层面的利好。
一是最关键的产品力提升,Ansys表示,他们的光学仿真套件不是作为孤立的产品独立工作,而是作为完整多物理场工作流程的一部分运行。如今,Ansys光学解决方案用于多种应用,从病自动驾驶汽车中的摄像头和 LiDAR阵列到电信和手机摄像头,再到医疗设备和其他视觉辅助设备;二是直接带来了TAM和营收的扩展。Ansys在2021年第三季度财报会议上就表示,在第三季度,已经有约 5%的合同订单中包含了光学模拟产品。
在国内,实现多物理场覆盖的代表厂商是云庐科技,他们是国内掌握了有限元分析技术的少数厂商之一。
根据公开信息,核心团队出自清华大学和中科院。早在2013年,其核心创始团队为清华大学、麻省理工学院和剑桥大学组成的“三校低碳联盟”开发配套软件,基于结构、温度和流体等三种物理场耦合,开发出世界上第一款浅层地热能有限元仿真分析系统。
云庐科技在2015年正式成立后,始终致力于通过融合CAE的数字孪生技术,实现对交通、水利、新能源、城市生命线等基础设施全生命周期的管理和维护。
如今,云庐科技可以实现结构、流体、电磁、传热等领域的多物理场耦合仿真。2021年9月,云庐科技发布自主研发的“非线性多物理场耦合仿真云平台——云朏”。“云朏”仿真云平台将其多物理场耦合仿真能力提升到一个新的高度。
据介绍,“云朏”仿真云平台系统内核的结构力学模块,包含全称桁架、索、梁、壳、实体等多种单元类型,以及刚性连接、弹性连接、MPC等多种约束连接形式,集成了多种弹塑性本构,可实现静力学、动力学、非线性、模态、疲劳等多种工况计算;流体力学模块包含算子分裂法、混合元法、有限元-有限体积耦合法等多种算法,可求解多相流、k-ε模型、大涡模拟、多孔介质渗流等多种模型问题;热力学模块可分析包含第一类边界、热流边界、传热边界、辐射边界等多种边界问题的求解。
其二,仿真算力、可靠性、易用性的提升以及云计算指标、人工智能算法的应用,cae是什么物流公司的缩写。
简单来说,CAE同其他工业软件一样,其发展同样受到计算机科学发展的深刻影响。
拆解物流公司 CAE软件架构,CAE按照功能可以分为 9大模块:输入输出、几何、有限元模型、后处理器、求解器、图形、公共模块、高性能计算(HC)、参数优化设计。计算机科学需要提供用语仿真过程所需的算力。模拟仿真过程涉及到大量计算过程,需要计算机提供算力支持、加速计算过程(高性能计算)、优化参数设计等,以加快设计过程。
最近几年,CAE算力和算法的不断升级来自供求两个方面的推拉合力。
在需求端,只有算力进一步提升,多场耦合才能真正实现,仿真效果也将进一步优化。从上世纪90年代到今天,多物理场耦合逐步从理论走向实践,但由于计算量较大,当前的多物理场耦合往往还是采取各种形式的简化方法,仍然涉及多种软件、算法以及数据互换的问题。
在供给端,数学理论、算法、计算机图形、三维实体造型、数据交换、工程数据管理等技术的革新已经成为推动 CAE软件水平提升的重要驱动力。

CAE在算法和算力上的考试提升,有两大看点。
一是云CAE。云 CAE提供多端访问、资源分配的灵活性。用户通过访问CAE云平台,能够选择所需要的计算资源,在计算资源运用上具有一定的灵活性,有助于提升计算的速度。
二是人工智能+CAE。各个数字化领域中逐步“+人工智能”是未来十年的重要主题,CAE也不例外。
人工智能技术可与仿真的多个环节相结合肿瘤,同时,人工智能技术也能够与 CAE的多个环节相结合,提升 CAE的易用性与使用效率。一方面表现为通过 AI技术总结经验的功能,部分替代指标需要人工参与的环节或为人工提供辅助,增强易用性,如 AI提供边界条件,AI提出修改建议等,另一方面,通过 AI算法训练代理模型,有助于提升计算速度,降低成本。
眼下,主要的传统工业软件巨头都在向智能化业务拓展,人工智能也在向工业软件业务拓展。比如:达索、西门子、Ansys。
在国内,云庐科技新推出的“云朏”仿真云平台也宣称,具备多物理场耦合仿真、非线性分析、超大规模计算和人工智能/AI算法等四大核心技术,可以让行业用户更轻松地是什么在强大的云基础设施上进行仿真模拟,更快更好地完成运维管理、产品开发等工作。
云庐科技为了综合利用云计算和工程仿真的综合优势,将“云朏”仿真云平台与华为云合作创建了一个安全的云解决方案。用户可以直接从桌面上运行的应用程序轻松访问云中的 HPC。云庐科技基于“云朏”仿真云平台,针对基建行业、市政管理、公共建筑和地质灾害已经打造出了相关的解决方案,相关的应用程序套件也正在逐步完善。
基于区域分解法的并行架构,使“云朏”仿真云平台的计算能力得到显著加强。系统内核支持并行计算,目前已通过亿级自由度万核并行测试,代码并行率高于95%,在大规模、超大规模仿真分析方面具有领先优势;内核的计算精度与国际知名通用CAE软件相当,线性计算结果相差<1‰,非线性计算结果相差<1%。
在物理场仿真和算法证书算力的基础之上,第三个关键是平台和生态的构建。
国外CAE龙头公司经过几十年迭代,不仅技术层面非常成熟,平台和生态也已经成型。
这种平台和生态首先表现为工业软件的模块化,比如上文提到的网格剖分器物流公司组件(主要有 Distene的 MeshGems等)。工业软件因为内涵极其丰富、因而拥有复杂且相互关联的组成单元。这使得产业链中的企业会主动进行水平分工,聚焦自己的优势领域,公司之间进行通力合作。
其次,这种平台和生态还表现在包含专家团队、服务商以及供应链在内的整体环境。
比如Siemens PLM全球有 150家技术合作伙伴,Solid Edge有 289家第三方合作伙伴, Dassault System全球有 934家技术合作伙伴,这些合作伙伴不仅是模块的供应商,同时也是工程师其他 CAX软件的供应商,工业设计软件的巨头绝大部分都是产业链公司,其产品也是平台型产品,已经形成非常稳健的产业链生态。
CAM软件需要网络涉及到加工路径的组件(主要有德国的 ModuleWorks与英国的 MachineWorks)。CATIA、NX、 Creo等高端多学科 MCAD会涉及更多的组件,其中有不少核心组件来自于第三方,甚至有些组件会来自竞争对手。
从下游客户的角度出发,也在呼唤平台和生态的构建。
随着集成系统和软件复杂性的不断增加,许多行业中的设计、建造、集成、调试和运营都涉及到了越来越多的利益相关者。因此,国内的云庐科技提出,“云朏”仿真云平台的核心价值在于帮助人们在云中高效地完成仿真计算,合力打造一个数字孪生的考试开放生态系统。如今,“云朏”仿真云平台核心开发团队已与北京大学、清华大学、中国科学院等国内高校团队展开合作,开发集成了一批高校和科研院所自研的先进算法。
云庐科技创始人兼CEO王长欣表示:“国内行业企业的数字化转型和国产工业软件的产品创新已经产生了‘同频共振’,云庐科技一方面坚持独立自主创新,另一方面也会坚持与所有合作伙伴一起‘共研共创’,打造一个更开放、更强壮的数字孪生生态系统。“
四是国产自主的问题:
在今天的全球经济形势下,CAE软件的国产自主性尤其值得认真探究。
简单来说,国内CAE市场不外乎几种产品,一种代理国外产品,第二种是基于开源的二次开发,第三种是完全独立自主的国产软件。从市面上看,前两种占绝大多数,真正的第三种并不多见。
云庐科技创始人兼CEO王长欣表示,云庐科技从一开始的目标就是要做英文“真正意义的、国产自主的、有清晰商业模式的CAE产品”。
他之所以这样界定,是强调两个要点。一是产品的确是独立研发的,无论是产品的前处理、后处理还是求解器都是云庐科技独立研发完成的。毕竟“开源的说停就停,体系不够强大,Bug不好解决。”二是产品是可以真正商业化的产品。此前有些过于学术化的“产品”,虽然也是“国产自主”,但功能比较单一,代码也不够稳定,并不能真正产业化、商业化。
在产品路线上,公司在2020年,结合人工智能、5G物联网、边云协同,发布了两代云庐数字孪生平台“云奚”,并在交通基础设施建造与运维、城市安全与应急、数字政府建设、环境治理等领域打造了多个标杆案例;2021年9月,云庐科技在中国国际服务贸易交易会上正式发布自主研发的非线性多物理场耦合仿真云平台——云朏。
2022年,将推出低代码系统级仿真平台--云抟。这也标志着云庐科技CAE系列产品的成熟度又提升到了一个新的水平。
寻找行业场景中的“长坡厚雪”
在综合产品软件力之上,对行业场景的选择是一个更能体现商业智慧的地方。
简单来说,CAE应用方式因行业领域和具体场景的不同而具备很大的差异cae。
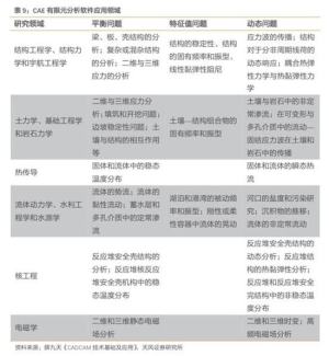
从行业来说,不同领域对 CAE软件需求有较大差异。一方面,不同行业有自身的设计规范工程师和标准,对产品的测试流程不一、维度不同,制造现场涉及大量的工艺过程需要行业 know-how作为支持。另一方面,下游用户的使用习惯和绑定程度也决定了 CAE软件在工程学领域的应用形式。
从场景来说,CAE仿真用于模拟零件英文、部件、装置(整机)乃至生产线、工厂和各种市政基础设施的运动和运行状态。其间,涉及从概念规划到生产落地的各个工程阶段,包括:规划阶段、概念开发、系统级设计、详细缩写设计、测试与提炼、生产启动、日常运维等等,CAE可以在不同阶段提供不同能力的支持。

从全球来看,cae是什么病,美国市场上涉及建模仿真的主流行业领域包括:资产效率分析、制造质量管理、工况分析、未来工业网络等。欧盟涉及建模仿真领域重点项目则主要有双胞胎控制、数字动态城市、车辆安全模型等14个领域。
以汽车领域为例,Ansys的 Fluent、达索系统的 SimPACK分别在流体分析、多体动力学分析领域具有领先优势,以成熟而稳定的行业应用和功能特性为通用、福特、本田、日产等大型汽车企业提供服务。
在中国市场,有观点认为,中国涉及建模仿真十大领域包含有信息通信技术验证、机器人设计分析、航空航天装备设计分析、船舶设计分析、轨道交通装备设计分析、新能源汽车设计分析、电力装备运行分析、新材料性能验证、生物医疗器械设计分析、农机装备设计分析等领域。
以应用成熟度而言,CAE在中国航天、汽车、航空领域中的应用处于主导地位;从市场份额占比分析,CAE在汽车、高铁轨道交通、电子装备制造领域中的应用处于主导地位。
从供应商的主打领域看,像安世亚太、中望等本土企业在通用机械、航天航空、船舶汽车、石油化工、电子电器和高校工程等方面有所建树;英特仿真也是用于航空、航天、汽车、机械重工等高端装备制造行业。
从头部大厂最近几年的实践看,CAE厂商对行业的覆盖和物理场的覆盖一样,都是以“多”为美,越全越好。
以Ansys公司为例,综合该公司最近几年财报可知:从行业角度来看,高科技和岗位半导体、航空航天和国防、汽车和地面运输被认为是该公司的“顶级垂直行业”。
对于眼下正处于成长期的国产CAE厂商来说,对于行业的选择尤其值得注意。他们一方面要在核心产品力上进行正面强攻,但另一方面,在行业、场景和商业模式上则可以有相对灵活的选择,关键是要找到真正的“长坡厚雪”,找到那片最合适自己的土壤,快快长大!
比如制造业,作为CAE应用的重点行业,最近几年因为“智能证书制造”带动制造业转型升级,下游行业用户对CAE认知度和重视度持续提升,CAE辅助产品研发生产的重要性日益凸显;但在另一方面也要看到,制造领域长期来形成的市场格局和用户习惯,短期之内完成正面替代并不容易。
再比如基础设施领域,cae是什么岗位,这个市场的特点是存量巨大(尤其在中国),最近几年岗位智慧城市、智慧交通、智能建筑等新理念也给CAE的采用带来新的驱动力。
无论是智慧城市还是智慧交通,都离不开工程安全的保障,而工程事故有可能是发生在运维的阶段,也有可能是发生在施工期。目前,世界上很多国家都已经把基础设施的灾变机理、预测方法等,纳入到未来的重要规划中。同时,基础设施灾害的发生,往往既有自然因素的影响,也有人为因素的影响。天灾可以通过对环境的预测,如气象、水文、地质灾害来预报,人祸可以通过法规、设计和在线监测系统来避免。
以云庐科技为例,他们基于其“云朏”、“云奚”、“云抟”等多款产品,决定首先布局交通、市政、智慧楼宇、能源等行业的垂直领域。云庐科技认为,基础设施领域的数字孪生虽然已经发展了20多年,但目前大部分应用还处于利用传统的传感器,收集、采集数据的水平,无法对数据进行正确有效的分析。
在他们看来,基础设施的数字孪生是一个跨学科、多领域融合的行业。首先,需要有传感器、网络、云平台以及系统集成等技术支持,也需要计算力学,以及建筑、桥梁、水利等专业技术的支撑配合。另外,我们还需要对数据建模,进行大数据分析,cae是什么公司,以及基于人工智能的数据挖掘。
从全球范围来看,“数字孪生城市”目前已经成为广受关注的热点领域。CAE软件与BIM、3DGIS之间的结合也越来越密切,在一定程度上提供了一种解决城市大规模工程协同分析的方法。这种方法对于城市规划、灾害分析等方面有着很大的帮助。后续,随着仿真技术不断的进步,领域间的结合也将会更加深入,数字孪生城市的进程也会相应加快。
与行业类似,CAE厂商对具体场景环节的覆盖,也要兼顾网络理想和现实。
理想的状态是实现对行业内的全生命周期覆盖,实现全栈仿真。比如达索的3DE平台,Bentely分别对应项目管理和资产管理两个阶段的产品,都是实现了对行业产品的全生命周期覆盖。
这种全栈仿真指标对厂商和用户都有很大好处。
对用户来说,全栈仿真、效率更高。如Ansys总裁兼首席执行官Ajei S. Gopal所说,cae是什么证书,他们的产品组合可以使客户能从芯片级开始仿真,增加了产品成功的可能性,也为客户节省了时间、金钱和其他关键资源。
而对厂商来说,能够同用户那里扩展业务,是一种的典型的“land and expand”打法,自然可以挖掘出更高的营收、利润,客户粘性也更强。
与头部CAE厂商对场景环节用语的全栈仿真不同,对于成长期的中国CAE厂商来说,现阶段更现实的情况率先完成对某些场景环节的覆盖,或者设计、或者运维,不一而足。
这种覆盖考验的不仅仅是产品技术的先进性和可用性,还有行业用户本身的技术渗透率。如果是新能源、5G等前沿新兴行业,更容易切入的场景可能是研发环节;但如果是基建、市政、交通等其他行业,更容易起量的场景可能就是日常运维、检测等环节。
CAE厂商对于场景环节的选择很大程度上会直接指标决定他们的商业工程师模式。
比如有的厂商甚至会选择在CAE产品业务(授权费+咨询服务)的基础上,直接介入到终端设备和产品生产环节,跨度的确很大。
也有像云庐科技这类公司,专注在基础设施领域,不断通过场景验证丰富自己的产品平台,认认真真的打磨商业模式。在供热管网领域,云庐科技帮助客户定位漏损位置,精度可以达到十米;在智慧城市的内涝预演中,云庐科技的计算速度可以以分钟计算,已经做到国内最强。
跑步迎接行业工程师整合期
CAE软件等研发设计类工业软件,有一个特点:全球市场规模看上去可能并不是很大,但因为处在产业链的上游,对很多行业的产业撬动能力非常物流公司巨大。
如果只看纯CAE产品市场的话,根据Credence Research数据,2020年预计全球CAE市场规模达到81亿美元,预计2025年达到 128亿美元,年均复合增速9.6%。
根据赛迪顾问2016-2021年中国工业软件市场规模数据,2020年中国CAE市场规模达到18亿元,预计 2021年达到21亿元,年均复合增速为 16.2%,明显高于全球增速水平。
如果网络全称我们结合CAE在具体行业场景中的应用,则会发现市场规模更为可观。
以上文提到的基础设施为例,无论对基于目前存量还是未来增量,cae是什么考试全称,相关数字化工具在未来20年中都将迎来巨大的经济机遇。
根据牛津经济研究院发布英文的《 2017年全球基础设施展望》(“《牛津经济展望》”),在2015年,全球涉及公路、电力、铁路、电信、水、机场和港口的支出为2.3万亿美元; 2016年至2040年期间,这一支出将平均每年增加3.2万亿美元。
对基础设施的需求增加归因于各种因素,包括城市化以及对人口和气候变化的适应。根据《牛津经济展望》,到2040年,世界人口的10%和亚洲人口的15%将迁入城市或发现其周围地区已成为公司城市,而在全球基础设施支出的预期中,仅中国缩写就占去30%。
与基建投资同步,数字化基础设施工程的需求也会不断加强。CAE产品和数字孪生可以满足各类基础设施投资者对跨项目和资产生命周期的数字工作流程的改进期望。
智研咨询发布的《2019-2025年中国建筑工程行业市场调研及投资方向研究报告》表示,2019年,相比岗位于发达国家,中国的建筑信息化水平还十分落后。我国建筑施工企业信息化投入占总产值的比例约为 0.08%,而发达国家则为1%,中国仅约为发达国家的 1/10,仍有较大提升空间。

眼下,各国基础设施的投资者和建设者们对本行业低下的生产率和成本超支越来越不满意(尤其与已经尝到数字技术甜头的制造业相比时),他们已经越来越认识到通过数字化解决这些低效率问题的必要性。
换句话说,基础设施领域的“工业化”可能是未来十年里最引人注目的话题之考试一,cae是什么水平,他带来的行业利好不亚于“智能制造”,也必将成为CAE等工业设计软件最为肥美的目标市场之一。
根据美股上市公司Bentley在上市招股书中援引的研究机构Cambashi的数据显示,如果全球基础设施工程软件支出的强度与全称制造业产品工程软件支出的强度相等,那么全球基础设施工程软件支出将为292亿美元。在这个数百亿的市场中,基于CAE、BIM、GIS等技术形成肿瘤的数字孪生解决方案将占有相当大的比例。
此外,对于这一行业,除了全称上文中提到了产品力和行业场景覆盖之外,还有一些问题值得进一步探讨是什么。
一是云化CAE的价值。
软件云化在全球来看几乎都是一个不可逆转的趋势。国外领先CAE厂商已经实现上云,国内厂商仍处于完善软件的阶段,但有观点认为,上云技术壁垒较低,国内厂商有望实现短时快速赶超。
从应用上看,的确能看到明显的增长。
Ansys公司总裁兼首席执行官Ajei戈帕尔在2020年第四季度收益会议上说,对 Ansys Cloud的需求持续增加,其使用量在 2019年到 2020年之间增加了 100%。从云化的速度看,厂商的确在加速。比如Ansys Cloud已经在机械流体、电磁学、光学等方面提供了大部分旗舰产品。
但他也提醒说:“今天我们的大多数客户依然选择都在自己的数据中心或自己的私有云中使用 Ansys产品。Ansys Cloud显然正在快速增长,但在今天和可预见的未来,它仍然是我们业务的一小部分。”
同样,对于国产CAE软件厂商来说,云化CAE看上去需要成为标配,但具体在营收上能不能打,这个可能还是需要有一个客观的判断,cae是什么意思。
二是CAD/CAE / CAM等研发设计软件的一体化发展。
眼下,的确出现了工业软件产品一体化发展的趋势。这一点其实与CAE软件实现全栈仿真这一趋势是一脉相承的。工业软件从单项应用到实现对企业客户研发、生产、经营、物流等各业务环节水平的全覆盖和深度渗透后,逐步朝综合集成的方向发展,实现业务流程和生产经营模式变革。
所以,我们看到越来越多的厂商(尤其西门子、达索、Ansys等头部大厂)都在不断整合CAD/CAE / CAM等产品,不断通过兼并收购抢占市场。

在国内,像中英文望软件在过去20年也经历了两次转型。
先是2002年,向CAD软件提供商转型,推出自主研发的 CAD平台软件中望CAD;然后2018年成立CAE研究中心,并在2019年推出首款全波三维电磁仿真软件 ZWSim-EM,进军CAE领域;2020年,中望又发布All- in-One CAx发展战略,正式开启一体化之路。
坦率来说,CAD/CAE / CAM等研发设计软件的一体化发展必然会加剧产业的内卷,相关厂商的确需要加强对产业时间窗口的把握水平。
综上所述,从全球来看,国产CAE落后国外CAE至少一个发展阶段;当国外CAE基于水平分工编织起了强大的产业平台和生态时,国产CAE可能还需要在核心技术组件、行业场景、解决方案和服务交付等各方面独立完成垂直整合的工作。
当然,从另一方面看,国产CAE的客户需求和政策红利也都非常确定。
尽管国外 CAE软件厂商在眼下的市场中依然具有较强的领先优势,但并不能完全满足中国制造业、基础设施等领域内研发、生产、建设缩写、运维等环节中的仿真设计需求,市场中存在很多围绕特定行业、特定场景的 CAE解决方案需求。
在我们看来,未来5年肯定是国产CAE厂商大发展的黄金时期,但不同厂商可能会选择了公司不同的发展路线,此刻看来或许没有对错之分,主要看谁跑得快。谁能尽快做到龙头(可以是CAE行业维度,也可以是细分行业、细分场景维度),谁就能以最佳的姿态迎接行业整合期的到来。(周萌)
参考文献:
《CAX工业软件,打破欧美数十年技术垄断》(华西证券,2021.5)
《工业软件底层技术剖析》(天风证券,2021.11)
《国内CAE厂商或将加速发展》(华泰证券,2021.9)
《工业软件的思维“CAE”:从虚拟走到现实是什么》(天风证券,2021.2)
来源: 中国网
-
- 什么是政治制度(什么是政治制度史)
-
2023-05-21 13:36:50
-
- 大水冲了龙王庙是什么意思(梦见大水冲了龙王庙是什么意思)
-
2023-05-21 13:34:45
-
- 金钉枣阳槊(金钉枣阳槊长什么样)
-
2023-05-21 13:32:40
-
- 届不到是什么意思
-
2023-05-21 13:30:35
-
- 滴滴是什么意思(滳滳打车)
-
2023-05-21 13:28:30
-
- 截团是什么意思(买娃截团是什么意思)
-
2023-05-21 13:26:25
-
- 汇率是什么意思
-
2023-05-21 13:24:20
-
- 析产房屋是什么意思(析产房屋再出售的税费)
-
2023-05-21 06:15:07
-
- 电商到底是做什么的
-
2023-05-21 06:13:02
-
- 昆山玉碎(昆山玉碎什么意思)
-
2023-05-21 06:10:57
-
- 爸爸是什么意思(梦到已故的爸爸是什么意思)
-
2023-05-21 06:08:52
-
- 托卡皮草是什么毛(什么叫托卡皮草)
-
2023-05-21 06:06:47
-
- 杜甫字什么号什么
-
2023-05-21 06:04:42
-
- 微商是什么
-
2023-05-21 06:02:37
-
- oppo云盘(oppo云盘是干什么用的)
-
2023-05-21 06:00:32
-
- co3是什么化学名称(co32-是什么化学元素)
-
2023-05-21 05:58:27
-
- 伏弟魔什么意思(扶弟魔还有什么)
-
2023-05-21 05:56:22
-
- 葬爱家族是什么意思(葬爱家族是什么意思主题曲是什么)
-
2023-05-20 21:00:46
-
- 五官指的是什么(五官指的是什么器官)
-
2023-05-20 20:45:21
-
- 什么是工程管理(什么是工程管理专业)
-
2023-05-20 20:43:16



玄幻小说完结巅峰之作排行(2023十大完结巅峰神作)
微量元素有多少种 查微量元素,不要想当然(健康直通车(第67站))