什么食物可以加速脂肪的消耗(超强刮油食物,减脂一定要吃)
什么食物可以加速脂肪的消耗(超强刮油食物,减脂一定要吃)
加快减脂的饮食方法就是:在热量摄入为自己的基础代谢率的基础上,调整饮食结构。
热量摄入等于自己的基础代谢率。
这是摄入热量的最低值,低于这个数值就属于节食了。
假如您的基础代谢率是1200千卡,那您最低热量摄入值就是1200千卡。
调整饮食结构。
控制总热量以后,还必须调整饮食结构。
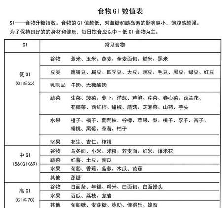
1、多吃低GI的食物,少吃或者不吃高GI食物。

一碗白米饭和一碗糙米饭虽然热量相差不大,但是营养度不同,对血糖和胰岛素的影响也不相同,前者比后者增加容易促进脂肪的生成,更不抗饿。
2、蛋白质一定要吃够。
蛋白质的主要来源是鸡蛋、牛奶、瘦肉、鱼虾还有黄豆等。

减肥期间可以少吃一点主食,但是蛋白质绝对不能少吃,甚至可以略微多吃一些。因为蛋白质摄入不足的话,身体就会分解肌肉来反向提供蛋白质。随着肌肉的减少,基础代谢率就会降低,减肥就会变得更加的艰难。
3、脂肪不能少。
很多朋友为了减少热量,就吃很多的水煮菜、水煮鸡胸肉,吃这些摄入的热量是少了,掉秤的速度也特别快,但是不久您就会发现便秘、皮肤干燥暗淡。这些都是因为脂肪摄入不足造成的。
瘦肉里面富含饱和部脂肪,所以我们炒菜或者凉拌的时候就要用花生油、芝麻油这些富含不饱和脂肪酸的食用油。

至于反式脂肪酸则对有百害而无一利,所以零食最好少吃或者不吃。
其他补充:
除了饮食,运动也是可以加速脂肪燃烧的。
尤其是HIIT和循环训练,用时短,燃脂效率高,并且能最大限度的保留肌肉。
我是天星妈,祝您减肥成功!
如题
从目前我了解的饮食方法,减少体内脂肪最快最好的是生酮饮食或低碳饮食。
人类能量来源于碳水化合物、脂肪丶蛋白质。民族种类不同,三大营养物质的摄入比例会有差异。中国人供能主要是碳水化合物,其次是脂肪和蛋白质。中国居民膳食指南建议碳水化合物占总热量的55~60%。从目前我国人群肥胖、2型糖尿病的发病率不断攀升来看,似乎碳水化合物这样的此例有些高。
基于人类健康和爱美的需要,科学工作者总在不断探索如何控制肥胖、2型糖尿病的发病率。近年来研究发现,传统的生酮饮食确实能较好地减轻体重,并能改善糖、脂肪和蛋白质的代谢紊乱。今年美国糖尿病学会已推荐低碳饮食作为2型糖尿病饮食治疗手段。
虽然低碳饮食或生酮饮食应用比较安全,但实际应用比较复杂,难以掌握,特别是减重后期的饮食和运动维护,还有许多需要解决的问题。因此,建议在专业人员的指导下进行。
-
- 染发有必要去理发店吗(自己在家染发和去理发店染发的区别)
-
2023-04-24 17:57:32
-
- 平安夜送女朋友苹果吗,平安夜给亲友送苹果
-
2023-04-24 17:55:28
-
- 100元人民币尾号8888价格(100元尾号888值多少钱)
-
2023-04-24 17:53:23
-
- 沙特王子为什么这么有钱(小王子知道飞机吗)
-
2023-04-24 17:51:18
-
- 情侣冷静不要超过几天(施行30天离婚冷静期)
-
2023-04-24 17:49:13
-
- 羽绒服可以真空压缩保存吗
-
2023-04-24 08:38:16
-
- 宇航员大小便如何处理
-
2023-04-24 08:36:10
-
- 与花有关的神仙
-
2023-04-24 08:34:04
-
- 鱼豆腐是海鲜吗 用淡水鱼肉制成的鱼豆腐不属于海鲜,用海水鱼肉制成的鱼豆腐属
-
2023-04-24 08:31:59
-
- 油泼面热量
-
2023-04-24 08:29:53
-
- 油菜一般指的什么欧洲油菜还是油白菜
-
2023-04-24 08:27:48
-
- 影响安全生产的主要因素有哪些
-
2023-04-24 08:25:42
-
- 逸字取名的寓意男孩
-
2023-04-24 08:23:36
-
- 疫情防控填平补齐原则什么意思
-
2023-04-24 08:21:31
-
- 义乌有什么特产零食
-
2023-04-24 08:19:25
-
- 回落是上升还是下降
-
2023-04-24 03:04:39
-
- 火炬代表什么意思
-
2023-04-24 03:02:34
-
- 火蜥蜴是什么意思
-
2023-04-24 03:00:29
-
- 火的起源
-
2023-04-24 02:58:24
-
- 面膜揭下来后多久洗脸
-
2023-04-24 02:56:20



玄幻小说完结巅峰之作排行(2023十大完结巅峰神作)
微量元素有多少种 查微量元素,不要想当然(健康直通车(第67站))