洋流对地理环境的影响,高中地理地震带教案
洋流对地理环境的影响,高中地理地震带教案
本文目录
1.高中地理地震带教案 2.洋流对地理环境的影响笔记 3.世界洋流分布及其对地理环境的影响 4.洋流对地理环境的影响
高中地理地震带教案
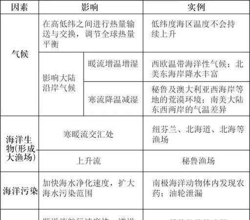
海洋下垫面的性质是不均一的,其差异主要表现在冷、暖洋流上。洋流的形成有许多原因,主要原因是由于长期定向风的推动。世界各大洋的主要洋流分布与风带有着密切的关系,但洋流流动的方向和风向一致,在北半球向右偏,南半球向左偏。在热带、副热带地区,北半球的洋流基本上是围绕副热带高气压作顺时针方向流动,在南半球作逆时针方向流动。在热带由于信风把表层海水向西吹,形成了赤道洋流。东西方向流动的洋流遇到大陆,便向南北分流,向高纬度流去的洋流为暖流,向低纬度流去的洋流为寒流。洋流是地球上热量转运的一个重要动力。据卫星观测资料,在20°N地带,洋流由低纬向高纬传输的热量约占地-气系统总热量传输的74%,在30°~35°N间洋流传输的热量约占总传输量的47%。洋流调节了南北气温差别,在沿海地带等温线往往与海岸线平行就是这个缘故。暖流在与周围环境进行交换时,失热降温,洋面和它上空的大气得热增湿。我们以墨西哥湾暖流为例,“湾流”每年供给北欧海岸的能量,大约相当于在每厘米长的海岸线上得到600吨煤燃烧的能量。这就使得欧洲的西部和北部的平均温度比其它同纬度地区高出16~20℃,甚至北极圈内的海港冬季也不结冰。苏联的摩尔曼斯克就是北冰洋沿岸的重要海港,那里因受北大西洋暖流的恩泽,港湾终年不冻,成为苏联北洋舰队和渔业、海运基地。再如,对我国东部沿海地区的气候影响重大的“黑潮”,是北太平洋中的一股巨大的、较活跃的暖性洋流。它在流经东海的一段时,夏季表层水温常达30℃左右,比同纬度相邻的海域高出2~6℃,比我国东部同纬度的陆地亦偏高2℃左右。黑潮不但给我国的沿海地区带来了温度,还为我国的夏季风增添了大量的水汽。根据观测资料进行的计算和不同区域的比较都充分说明:气温相对低而且气压高的北太平洋海面吹向我国的夏季风,只有经过“黑潮”的增温加湿作用以后,才给我国东部地区带来了丰沛的夏季降水和热量,才导致了我国东部地区受夏季风影响的地区、形成夏季高温多雨的气候特征。而冷洋在与周围环境进行热量交换时,得热增温,使洋面和它上空的大气失热减湿。
例如,北美洲的拉布拉多海岸,由于受拉布拉多寒流的影响,一年要封冻9个月之久。寒流经过的区域,大气比较稳定,降水稀少。象秘鲁西海岸、澳大利亚西部和撒哈拉沙漠的西部,就是由于沿岸有寒流经过,致使那里的气候更加干燥少雨,形成沙漠。洋流对气候的影响,主要是通过气团活动而发生的间接影响。因为洋流是它上空气团的下垫面,它能使气团下部发生变性,气团运动时便把这些特性带到所经过的地区,使气候发生变化。一般说,有暖洋流经过的沿岸,气候比同纬度各地温暖;有冷洋流经过的沿岸,气候比同纬度各地寒冷。正因为有洋流的运动,南来北往,川流不息,对高低纬度间海洋热能的输送与交换,对全球热量平衡都具有重要的作用。从而调节了地球上的气候。

洋流对地理环境的影响笔记
洋流对地理环境的影响主要有:
1、对流经海域和沿海地区气温降水的影响:
暖流——增温增湿
寒流——降温减湿
2、对流经海域海水盐度的影响:
暖流——增大盐度
寒流——降低盐度
洋流对海洋生物的影响:
寒暖流交汇的海区,海水受到扰动,将下层营养盐类带到表层,有利于鱼类大量繁殖,为鱼类提供诱饵;
两种洋流可以形成“水障”,阻碍鱼类活动, 使得鱼鱼群集中,易于形成大规模渔场,如纽芬兰渔场和日本北海道渔场;
有些海区受离岸风影响,深层海水上涌把大量的营养物质带到表层,从而形成渔场,如秘鲁渔场.

世界洋流分布及其对地理环境的影响
气候影响
总体来说,暖流增加温度和湿度,寒流降低温度和湿度。
对气温的影响洋流使低纬度的热量向高纬度的热量传输,特别是暖流的贡献。洋流对同纬度大陆两岸气温的影响:暖流经过的大陆沿海气温高,寒流经过的大陆沿海气温低。
对降水和雾的影响暖流上空有热量和水汽向上输送,使得层结不稳定、空气湿度增大而易产生降水。而寒流产生逆温,层结稳定,水汽不易向上输送,蒸发又弱,下层相对湿度有时虽然很大,但只能成雾,不能成雨。寒流表面多平流雾,在以下几种情况出现:海陆风雾:陆风在白天流到寒流表面而形成平流雾;海雾:在寒暖流交汇处,风自暖流表面吹至寒流表面而形成平流雾。
海洋生物影响
寒暖流交汇的海区,海水受到扰动,可以将下层营养盐类带到表层,有利于鱼类大量繁殖,为鱼类提供诱饵;两种洋流还可以形成"水障",阻碍鱼类活动,使得鱼群集中,往往形成较大的渔场,世界四大渔场及其洋流成因如下:北海道渔场:位于日本北海道岛附近,日本暖流和千岛寒流交汇。北海渔场:位于欧洲北海,北大西洋暖流与极地东风带带来的北冰洋南下冷水交汇。秘鲁渔场:海岸盛行东南信风,为离岸风,导致上升补偿流(亦称涌流)。纽芬兰渔场:加拿大纽芬兰岛附近,墨西哥湾暖流和拉布拉多寒流交汇。赤道地区的企鹅:在太平洋东部赤道地区的科隆群岛(又名加拉帕戈斯群岛),有企鹅分布,是秘鲁寒流的缘故。
海洋的污染
有利也有弊:既可以使污染物因迅速扩散而加快其稀释和净化的速度,也相应地使污染范围扩大。
洋流重要性:
1. 将多个不同洋域的热能传送至不同洋区(热能上的平衡);
2. 将多个不同洋域的养分往不同的洋区;3. 将多个不同洋域含氧量不同的海水因洋流分布往不同洋区。
因此洋流在地球的生物圈和物理环境上起了重要而积极的平衡和带动作用,对大部分生物(包括陆地上)有存活上的积极帮助。

洋流对地理环境的影响
分冷暖洋流。冷洋流降温减湿,暖洋流增温增湿,如果冷暖洋流交汇还会引起海雾。你可以根据题目要求来作答,是和气候有关,还是渔场,还是植被,或者其他,希望对你有用。

以上就是关于洋流对地理环境的影响,高中地理地震带教案的全部内容,以及洋流对地理环境的影响的相关内容,希望能够帮到您。
-
- 神秘的北纬30℃,贯穿国内十大著名景区,看看你都打卡过几个
-
2025-10-13 12:45:09
-
- 治出轨男人最好的办法(面对出轨成瘾却不离婚的男人)
-
2025-10-13 12:43:04
-
- 孕妇吃葡萄干补血吗?孕妇吃葡萄干能不能补血?
-
2025-10-13 12:40:58
-
- 应交税费属于什么科目(应交税费的主要账务处理)
-
2025-10-13 12:38:52
-
- 姚笛家庭背景(姚笛家庭背景介绍)
-
2025-10-13 12:36:47
-
- 岭南文化传统 岭南文化创意产品
-
2025-10-13 12:34:41
-
- 人力资源的六大板块,人力资源六大板块
-
2025-10-13 12:32:35
-
- 全球通经典套餐(全球通套餐资费表)
-
2025-10-13 12:30:29
-
- 可爱颂中文歌词意思(可爱颂中文儿童版)
-
2025-10-13 12:28:24
-
- 为什么要上大学英语作文?为什么要上大学?
-
2025-10-12 11:42:57
-
- 面粉的各种吃法简单做法分享,香脆可口,一大袋子不够吃
-
2025-10-12 11:40:51
-
- 华为devcloud解决方案(华为云DevCloud为DevOps转型带来的聚集效应)
-
2025-10-12 11:38:45
-
- 怎么打开石榴的正确方法 你知道如何正确的打开石榴吗?4种方法全公开
-
2025-10-12 11:36:39
-
- 四时八节什么意思(一文读懂古代四时八节的含义)
-
2025-10-12 11:34:34
-
- 张若虚的春江花月夜有什么文学价值,为何被称为孤篇压全唐?
-
2025-10-12 11:32:28
-
- 炸速冻汤圆不爆的做法,炸速冻汤圆不爆的做法窍门
-
2025-10-12 11:30:22
-
- 嘿,你要的外卖头像原图,还附送一大波斗头像专用表情包
-
2025-10-12 11:28:16
-
- 什么是P点高潮 怎么让男人P点高潮
-
2025-10-12 11:26:11
-
- 外贸单据术语总结(外贸常用单据术语)
-
2025-10-12 11:24:05
-
- 如何选购一台汽车, 选汽车指南分享一些重点
-
2025-10-11 01:39:28



玄幻小说完结巅峰之作排行(2023十大完结巅峰神作)
微量元素有多少种 查微量元素,不要想当然(健康直通车(第67站))