武汉高端商场较劲,武广商圈还能“一家独大”?丨商圈观察
武汉高端商场较劲,武广商圈还能“一家独大”?丨商圈观察
《商圈观察》系列旨在研究:商圈是什么?它们会出现在哪里?边界何在?又是什么造成了它们的繁荣、衰败?此为第6篇,武汉武广商圈的变迁缘由。
武商与外商“兵戎相见”,高端与高端“强强对峙”,武广商圈再次走红。
作为武汉现代商业史以来不可不评说的商圈之一,武广商圈既是武汉最先出现现代化商业的区域,也是武汉一直以来的高端消费的主战场。
在《进化中的广州北京路,不想被遗忘丨商圈观察》中,我们剖析了商圈变迁时内部的逻辑,即空间结构、零售结构与消费结构三者之间的联系与相互影响共同推动商圈的内部革新。
本篇,分析的目光投向武广商圈,缕清其变迁缘由的同时,探索更多的城市商圈变迁之道。
一、武广商圈变迁:由面状向流状转变,由大众向高端进阶
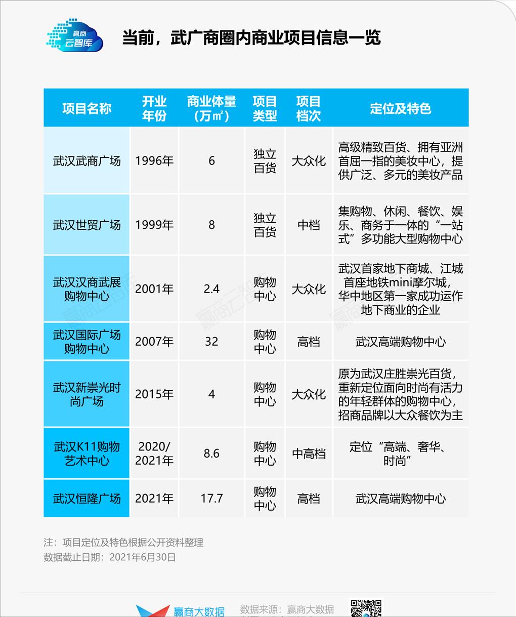
武广商圈,素有“华中第一商圈”名号,位于武汉汉口解放大道黄金地段。有别于江汉路步行街这种百年传统商圈,武广商圈的兴起源于一栋栋商业裙楼。


◎武广商圈示意图数据来源: 赢在选址 制图: 赢商云智库( 注: 赢在选址根据商业店铺集聚度(即商业POI点),叠着地理位置和属性信息,识别城市中的商圈,武广商圈在K11、恒隆广场未开业前,其范围为东起武展东路、西至利济北路,南达京汉大道,北至解放大道)
城市日新月异,武广商圈凭借着自身扎实的商业基础以及时代的东风,一次次破旧立新,在时间轴上勾勒出了空间结构、零售结构之变迁。
1、空间结构:体量渐增逐步外扩,由面状向流状发展
据赢在选址统计,武广商圈历年商业项目存量整体呈现上升的趋势,且在2007年和2021年出现爆发式增长。前者是因为武汉国际广场购物中心开业,后者则是武汉K11购物艺术购中心 I馆与武汉恒隆广场开业。

集中式商业体量猛然大增的同时,武广商圈也进一步向西、向南外扩,空间结构由面状向流状发展。
在K11 I馆、恒隆广场开业前,武广商圈主要由武商摩尔城、连同地下的武汉武展购物中心和武汉新崇光时尚广场(2011年开业)撑起,内部结构大致呈现以项目为点、立体化延伸的面状结构。
外扩后,虽整个商圈仍以购物中心为支点,但是国际广场与恒隆广场之间的京汉大道、世贸广场与K11之间的利济北路,信息流、资金流等日渐复杂,商圈流状结构逐渐凸显。

K11、恒隆开业前后商圈范围叠加示意图数据来源:赢在选址 制图:赢商云智库
2、零售结构:从百货向多元mall转变,由多元向高端进阶
2000年以前,武广商圈内最引人瞩目的是武商的三座由空中连廊串起的百货大楼。进入21世纪,武汉汉商武展购物中心开业,武广商圈的零售结构实现由百货向购物中心转变。
2007年,定位高端消费的武汉国际广场开业;2015年,面向时尚年轻消费群体的新崇光时尚广场开业;2020年,定位“高端、奢华、时尚”的K11 II馆及街区AVENUE 11开业;2021年,另一高端购物中心恒隆广场开业,武广商圈内的购物者也呈细分、多元化发展。

登台项目之类型、定位多元转变,武广商圈的零售业态则从日常购物餐饮向中高端体验进化,消费档次由大众化向高端进阶。
据赢在选址测算,武广商圈项目的消费档次实现了从大众化到高端进阶的同时,也补充有中间档次的项目,其背后的逻辑是人们消费需求的增长及多样化发展。

顺应上述零售结构之变化,首店、奢侈品牌日渐成为了武广商圈之新底色。
如2009年,以Gucci、Ferragamo、MaxMara、Burberry以及Cartier珠宝店为代表的42大国际奢侈品牌全线入驻武汉国际广场。
而今年先入局的恒隆广场则引入LVMH和开云集团的头部品牌作为门面担当,囊括了如BALENCIAGA、LOEWE、HUBLOT、POMELLATO、VILEBREQUIN、LONGCHAMP、THE GLARE等武汉首店,FENDI、PIAGET、IWC、VACHERON CONSTANTIN、MONTBLANC等武汉独家店。
二、武广商圈进化缘由:内部竞争下的蜕变,外商入场围城渐开
武广商圈一直在变,其中值得关注的节点有两个:一是2007年武商国际广场购物中心新张,奠定了商圈高端特色;一是2020年后外商K11与恒隆广场的开业,宣告武商围城的破裂。
1、国广新张,内部矛盾主导下的蜕变
据赢在选址统计近20年武汉商业项目存量增长情况,2010年前后是商业集中式爆发的关键节点。

而作为“存量大户”的武广商圈,在此关键节点以前,已呈现出两大特征:
■ 业态类似,三座武商百货商场之间存在同质化竞争。1999年,武汉世贸广场开业,但由于与武汉商场、武汉广场均为百货商场,项目定位、业态品牌组合近似,内部涌现出“自家人抢自家人客流”的尴尬现象。
■ 需求多样化,享受型消费大增呼唤高端项目出街。在2004年,中国统计信息网便曾分析到:从1999年开始,武汉的居民消费已经向全面小康迈进,渐入较高水平的升级阶段,而这个阶段武汉市城市居民消费的重心从生存型消费转向享受型消费。

同时,随着消费需求的日益多样化发展、消费者自然而然地有了不同消费类型与档次mall的需要。
内部驱动之下,武商主动求变,开出了武汉第一个高档购物中心——武汉国际广场,改变了武广商圈的零售结构格局,武广商圈开始冲刺高端消费市场、进阶国际化。
与此同时,武商确定三大项目的不同定位,武汉国际广场主攻国际奢侈品牌,武汉广场(2014年,改名为“武汉武商广场”)主营化妆品和服饰,武汉世贸广场则经营着珠宝和手表。
2012年,世贸广场全面承接武汉国际广场撤出的珠宝品牌。至此,差异化发展解决了武商三大项目同业竞争之问题,“武商国际摩尔城”竞合状态初成。
2、外商入场,外部压力刺激下的“破旧”
2010年后,武汉商业项目集中式爆发,新商圈加速崛起。
据赢在选址最新研究,武汉现共有七个市级商圈,分别落位于江汉区、武昌区、洪山区和汉阳区(原汉口包含现行政区划中的硚口区、江汉区和江岸区,武昌包含武昌区、洪山区和青山区)。除江汉路步行街外,包括武广商圈在内的其他六个市级商圈皆是21世纪后逐步兴起的。

武汉七大市级商圈位置分布图数据来源:赢在选址 制图:赢商云智库
多个市级商圈的崛起,武汉商业格局由“一核”转变为“多极”,曾经独霸江城的武广商圈不得不面临着迭出的新秀们带来的挑战:
■ 工作日、节假日客流不高,被光谷商圈和江汉路商圈碾压
客流量直接影响和反应商圈消费活力。据赢在选址追溯武汉各大市级商圈2019年-2021年的客流数据发现,无论是工作日客流还是节假日客流,武广商圈都被光谷商圈与江汉路商圈所碾压。
但从交通便利程度来看,武广商圈并不逊色,这意味着,相比前两个市级商圈,武广商圈对客流的吸引力不足,更多体现在自身的商业价值上。


3、K11、恒隆开业前,业态丰富度相对较低
商圈的商业价值最直观组合要素是业态与品牌。业态丰富、品牌多样是衡量一个商圈成熟度的重要表现,同时展示了商圈的零售结构状态。
据赢在选址测算,在K11、恒隆开业前,武广商圈业态丰富度为0.48,放眼整个武汉的市级商圈,仅高于楚河汉街商圈,对不同消费类型的客群吸引力弱。

除了新商圈带来的客流与业态压力外,一直由武商主导的武广商圈同样被外来商业地产玩家所向往。
随着经济进入新常态后,消费日益成为拉动经济增长的第一动力,武汉越来越注重首店经济与国际化战略,外资入场而来。
于是,2020年后,武广商圈大变革——K11和恒隆广场开业。不仅带来了潮涌的人流,也扩大了商圈的品牌规模。这既是武广商圈的一次破旧,也是在新商圈崛起这一外部压力下变革之必然。
三、武广商圈冲刺“国际知名顶级商圈”,成色几何?
早在2019年,武汉市政府便公布了“三年计划”——在2021年底前打造1至2个国际知名顶级商圈。
“国际知名顶级商圈”意味着商圈需要有能容纳国际消费市场的能力。在武汉的各大市级商圈中,经过内部革新与外部压力下破旧的武广商圈,成了头号“种子选手”。
1、高端底色:武汉高端项目与奢侈品聚集地
赢在选址整理武汉2020年前已开业项目后发现,全武汉的高档项目只有武汉国际广场,而中高档项目只有群光广场和汉街万达广场。
而截止2021年6月底,武汉新开业的中高档及高档项目仅有K11和恒隆广场,高档项目表明奢侈品占比高,这意味着无论是过去还是现在,武广商圈都是武汉高端消费的主战场。

2、人气聚力:武汉的头号首店“收割机”
武广商圈的变迁过程,不断刷新武汉首店品牌高度。据赢商大数据不完全统计,2020年武汉新增151家门店,其中便有58家入驻武广商圈。
如2020年12月12日K11 II馆开馆时,便有超30家品牌首店亮相,华中首家概念店Atelier Cologne欧珑、武汉首家NARS、ARMANI阿玛尼Boutique……万众瞩目的首店引流,武广商圈活力十足。
作为武汉高端消费市场的一枝独秀,武广商圈的变迁史背后是武汉完整的城市商圈格局变迁:
■ 单一的高端消费增长极,武广商圈极化效应显著。在过去的二十多年里,武广商圈最先开辟城市高端消费市场,其所产生的极化效应被充分地展示出来,大量的奢侈品、首店优先考虑入驻,并由此形成武汉唯一的高端消费增长核心。
■ 溢出效应凸显,城市高端消费多核发展。实体空间总是有限,当单一商圈无法再满足消费者日益增长的需求时,整个城市的商圈变迁便在所难免。
正如赫希曼(世界著名的发展经济学家)所言,在区域经济中,涓滴效应最终会大于极化效应而占优势。
往后,在武广商圈的样本效应下,武汉商业的高端进阶还将继续。但那时,武广商圈不再是唯一,也是城市生长之必然。
-
- 雷水解卦-易经六十四卦详解
-
2024-10-14 16:34:42
-
- 老版《水浒传》也陷入争议?老版和新版到底哪个更好看?
-
2024-10-14 16:32:26
-
- 一文读懂高熵合金
-
2024-10-14 16:30:11
-
- 新白娘子传奇:戚宝山是白蛇传的陪衬?他才是掌握幸福密钥的人
-
2024-10-14 16:27:55
-
- 一代歌后张韶涵,艰难困苦的经历淬炼了今日的她
-
2024-10-14 16:25:39
-
- 王维维:多次和张嘉译搭戏演夫妻,为人低调,38岁感情至今成谜
-
2024-10-14 16:23:23
-
- 原产地证知识
-
2024-10-07 11:36:55
-
- 下雨天飞机能不能起飞?
-
2024-10-07 11:34:39
-
- 他是中顾委员,却能列席政治局会议,曾中断工作8年,后倍受重用
-
2024-10-07 11:32:24
-
- 说一个人A是什么意思 这个男生简直a爆了啊
-
2024-10-07 11:30:09
-
- 蔻辰品牌创始人徐楠楠:只要有勇气,成功从来不分年纪
-
2024-10-07 11:27:53
-
- 飓风突袭!美国 “石英小镇” 暂停采矿,或波及全球半导体产业
-
2024-10-07 11:25:37
-
- 法国育碧突传“卖身”消息,腾讯能否将这家3A大厂纳入麾下
-
2024-10-07 11:23:21
-
- 深圳:刚需和改善客户购房积极性显著提升
-
2024-10-07 11:21:06
-
- 报销近6000元!试管婴儿首例医保报销在广东落地
-
2024-10-07 11:18:50
-
- 马克龙一句话,内塔尼亚胡急了!
-
2024-10-07 11:16:34
-
- 黄金周首日成绩单:广东4A级及以上景区接待游客262.5万人次
-
2024-10-07 11:13:30
-
- 3个国庆假期健康锦囊,快快收藏!
-
2024-10-07 11:11:15
-
- 拜登模糊表态掀起能源风暴 国际油价狂飙超5%
-
2024-10-07 11:08:59
-
- 破6亿!2024国庆档新片票房大超去年
-
2024-10-05 18:38:45



芬兰人为什么是黄种人,为什么地处北欧的芬兰人长得像中国人
南宁铁路局集团领导班子成员