多家出问题网贷平台消息汇总第36期-又增两家退赔
多家出问题网贷平台消息汇总第36期-又增两家退赔
持续关注,只为有需求的读者提供有效的信息。往期跟进,可进入合集浏览。
以下,依然是根据读者留言,以及近期部分问题网贷平台有最新的有价值的消息,做出的动态汇总。
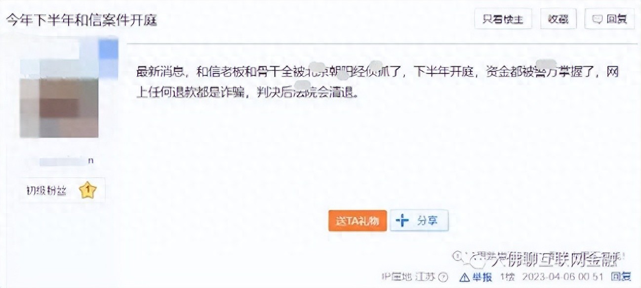
1、和信贷
有消息称,今年下半年和信贷案件会开庭审理。

(图片来源:贴吧)
此前跟进消息显示,相关案件在2023年4月6日由检方以非吸罪公诉到法院,涉及人员包括实控人、离职高管在内的7个人,而安晓博、申继君的卷宗是在2023年2月份送至法院。
暂未有更多有价值的消息。
2、“米诺钱包、小牛红贷、想贷就贷、旺仔钱袋、懒人小钱”二次退赔
这是之前跟进过的已开启退赔平台之一。
2023年6月1日,首次退赔涉及金额11680000元;
2023年9月5日,二次退赔金额2906935.28元。
依然是根据清退金额除以受损总额,确定统一的清退比例。


(图片来源:官微发布)
3、“冰泽、源黛、极橙、放彩四家公司”退赔
这家也是杭州那边的立案平台,领取流程相对简便,有需求的读者,找附近的工行营业网点,带着本人证件和手机,就可以去办理。
清退时间:2023年8月23日;
清退金额:1619067.99元;
清退方式:委托工商银行为被害人开设电子账户,法院执行时会将清退资金汇入该账户。


(图片来源:官微发布)
4、华夏信财(淮南营业部)
2023年8月23日,关于华夏信财淮南营业部涉嫌非法吸收公众存款案的通告发布。
当地的投资人于2023年9月20日前到户籍地报案,户籍地为外省市投资人于2023年9月20日前,到投资门店所在地报案。

(图片来源:官微发布)
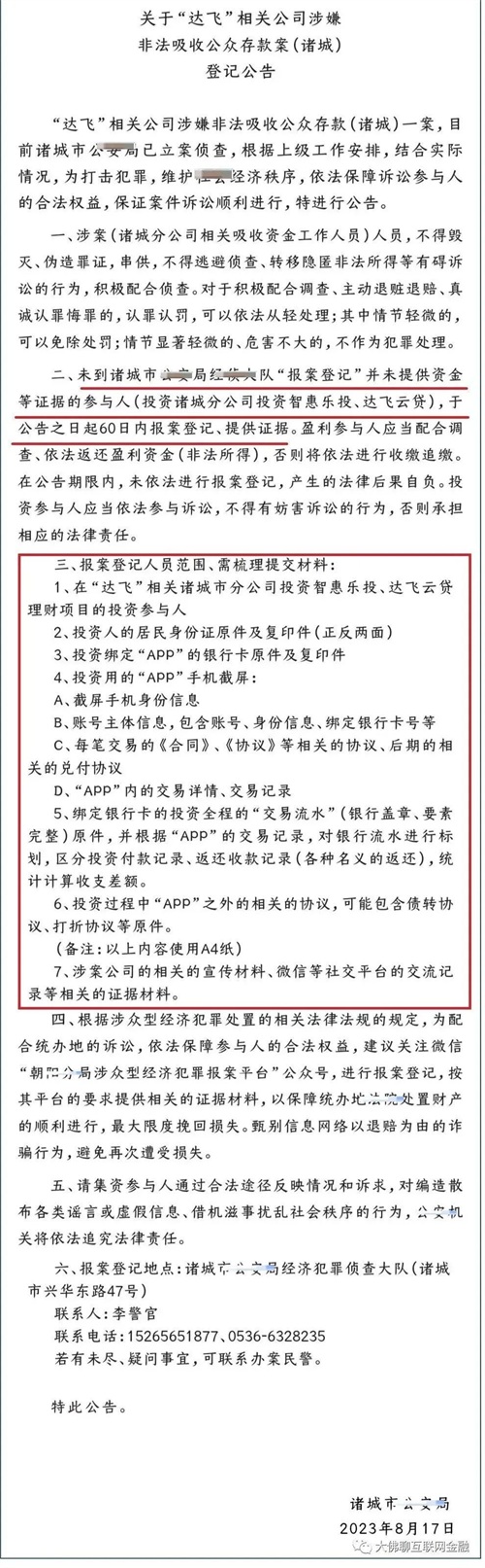
5、达飞云贷(诸城分公司)
2023年8月17日,关于“达飞”相关公司涉嫌非法吸收公众存款案(诸城)登记公告发布。
未“报案登记”并未提供资金等证据的参与人(投资诸城分公司投资智惠乐投、达飞云贷),于公告之日起60日内报案登记、提供证据。
登记方式如图。

(图片来源:官微发布)
6、赚吧金服
2018年11月,南宁青秀山分局立案侦查。
2019年8月9日,对法定代表人兼总经理余某某提起公诉。
暂未有更多有价值的消息。
7、买金呗
2018年8月,福田分局立案侦查。
暂未有更多有价值的消息。
最后,再次提醒大家:谨防诈骗!法院执行退赔不会通过QQ群或是群发邮件办理,或是通过某第三方办理,更不会涉及提供验证码等信息。
-
- 斗罗大陆:天使神靠太阳,海神靠海洋,最强的修罗神靠什么纵横?
-
2025-07-25 01:54:47
-
- 四川省区划调整建议:两分资阳市,1区1县划内江,遂宁得1县
-
2025-07-24 11:03:19
-
- 热罗姆《拍卖奴隶》油画深度解析
-
2025-07-24 11:01:04
-
- 你一生从未见过的10张令人难以置信的死亡图片
-
2025-07-24 10:58:48
-
- 每天记一个单词(第3391)inevitably
-
2025-07-24 10:56:32
-
- “神仙下凡”的4个出生日尾数,家中有一个,子孙后代就有福了
-
2025-07-24 10:54:16
-
- 元宵诗词经典 古代描写元宵节的著名诗句
-
2025-07-24 10:52:00
-
- 央企大揭秘——中国交建
-
2025-07-24 10:49:44
-
- 先有鸡还是先有蛋?我终于搞明白了
-
2025-07-24 10:47:28
-
- 年轻时候的郭富城有多帅,这组雪地照片,秒杀一众小鲜肉
-
2025-07-24 10:45:13
-
- 《打工吧!魔王大人》第二季定档明年7月,剧情崩坏,老粉弃坑
-
2025-07-24 10:42:57
-
- 「建筑」中国特有的牌坊
-
2025-07-23 18:45:27
-
- 最真实的史料:中国远征军印缅滇作战之官兵回忆访谈录(1)
-
2025-07-23 18:43:11
-
- 约会大作战:21卷插图公开,信息量巨大!时崎狂三真是本性难移
-
2025-07-23 18:40:55
-
- 为什么火葬焚尸炉会传出“哭喊声”,工作人员道出详情
-
2025-07-23 18:38:39
-
- 宋慧乔和宋仲基为何离婚?“生子计划产生了分歧”
-
2025-07-23 18:36:23
-
- 适合农村的小型加工厂,投资仅2万,应该能年赚到150万!
-
2025-07-23 18:34:08
-
- 事业单位公益一类、二类、三类有何区别?
-
2025-07-23 18:31:52
-
- 功夫巨星成龙
-
2025-07-23 18:29:36
-
- 哥谭王子即将归来,戈登局长最后一搏,小丑被全球通缉
-
2025-07-23 18:27:20



芬兰人为什么是黄种人,为什么地处北欧的芬兰人长得像中国人
南宁铁路局集团领导班子成员