白云机场t1航站楼哪个停车场方便,白云机场附近哪里停车比较便宜
白云机场t1航站楼哪个停车场方便,白云机场附近哪里停车比较便宜
目前进入广州白云机场防疫要求:
必须在航站楼入口处刷身份证查验”健康码“绿码,并接受体温检测,正常可进入航站楼。前往北京旅客除提供48小时内核酸检查阴性证明外,还需接受”北京将康宝“ 绿码查验。
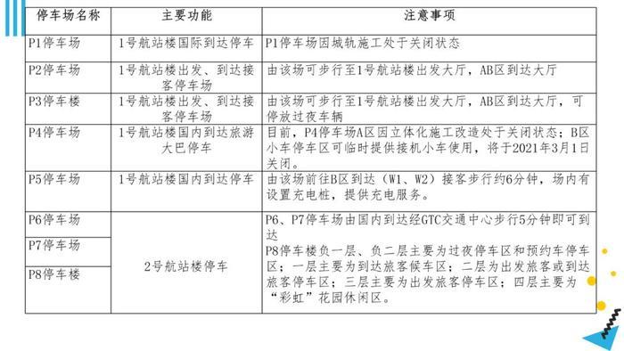
因疫情防控需要,目前仅开放P3、P5和P8,请在一号航站楼乘机或接客的车主将车停到P3或P5,请在二号航站楼乘机或接客的车主将车停到P8。

那么自驾到广州白云机场的话,停车一天具体需要多少钱呢?接下来给大家介绍关于广州白云机场停车场的收费标准以及广州白云机场的停车省钱攻略指南。
广州白云机场停车场收费标准
15分钟内免费,前2个小时内每小时收费10元,第3至10个小时,每小时5元,第10至24个小时,按10个小时计收费60元。超过24小时按以上标准累加收费。

广州白云机场停车省钱攻略指南
从上面的机场官方的停车场收费标准可以看到,白云机场的官方停车场收费是60一天的,这个收费算有点小贵的。不过,对于短时间停车,比如说接送机的朋友来说就比较友好,有15分钟的免费停车时间,即使停多一会,也就10块,但是对于长时间停车的朋友譬如旅游或者出差来说,那就完全不一样了,例如停上个5、6天这样,整个停车收费算下来不低。

不过现在可以把车停在机场附近的停车场,价格平均下来只要15-20一天,而且提供24小时的接送服务!现在用淘车位就可以预约这类停车场。
广州白云机场停车场介绍
白云机场目前共有8个停车场,停车位约1万个,分布在航站楼周围,目前因扩建P1停车场处于关闭状态,P4停车场国际到达接客区处于关闭状态。

停车指引
T2启用后白云机场共有8个公共停车场,停车位超过1万个。
广大旅客可在出行前查询好所在航站楼,如在T1乘机或接人,使用P2、P3及P5停车场更方便;如在T2乘机或接人,使用P6-P8停车场更方便。
T1 A到达区抵达旅客可根据航站楼内指引,通过主楼三层通道或负一层人行隧道前往P2、P3停车场,步行时间约8-10分钟。
T1 B到达区抵达旅客可根据航站楼内指引,通过主楼三层通道或负一层人行隧道前往P2、P3停车场,步行距离约6-10分钟,或从B5号门出航站楼后步行前往P5停车场,步行时间约5-10分钟。
T2抵达旅客可根据航站楼内指引前往P6、P7、P8停车场,步行时间约为5-10分钟。
因施工原因,P1、P4停车场暂停运营。
白云机场8个公共停车场均支持岗亭支付、扫码支付、自助缴费机缴费、中央收费处缴费、微信公众号支付等支付方式,方便又快捷。需要特别提醒的是,车主自助缴费后需15分钟内离开停车场,否则将重新开始计费。
另外,旅客也可选择乘坐机场免费穿梭巴士前往,机场免费穿梭巴士24小时为有需要的旅客提供摆渡服务。若您携带有大件行李或有老人、孩子同行,建议您选择乘坐免费穿梭巴士。
白云机场发布4月生产经营数据快报。当月起降11359架次,同比下降71%;旅客吞吐量690157人次,同比下降86.58%;货邮吞吐量172674.18吨,同比下降0.04%。

对于重点管控地区的国内航班抵达白云机场后,将在一号航站楼 B 到达区保障,对旅客实施 100% 落地核酸检测,旅客在核酸采样后即可离开;非重点管控地区的航班抵达白云机场后按照一号航站楼、二号航站楼正常国内航班到达流程保障。南航及其代理的国内航班调整为非重点管控的,将回到二号航站楼保障。
-
- 一颗800块的“天价草莓”,从不愁卖,制作过程也让人大开眼界!
-
2024-06-15 15:49:55
-
- 全国股转公司公布2024年第四批新三板创新层进层公司初筛名单
-
2024-06-14 08:11:45
-
- 我使馆回应皇马球迷辱华言论:性质恶劣,已严正交涉
-
2024-06-14 08:09:29
-
- 欧盟将对中国电动汽车加征关税?外交部:中方绝不会坐视不管
-
2024-06-14 08:07:12
-
- 商务部等九部门:畅通跨境电商企业融资渠道,优化跨境资金结算服务
-
2024-06-14 08:04:56
-
- 哈马斯称接受安理会加沙停火决议,准备就细节进行谈判
-
2024-06-14 08:02:40
-
- 最具前景增长极!大湾区带来哪些新机遇?
-
2024-06-14 08:00:24
-
- 西安一顺丰骑手举报队长“吃拿卡要”,顺丰同城回应
-
2024-06-14 07:58:07
-
- 俄国防部:第二阶段非战略核力量演习已开始
-
2024-06-14 07:55:51
-
- 海南多家银行下调房贷利率
-
2024-06-14 07:53:35
-
- 新加坡航空将为遇险客机乘客提供赔偿
-
2024-06-14 07:51:19
-
- 特斯拉列出近六年来所有成就 为马斯克560亿美元工资拉票
-
2024-06-13 09:30:03
-
- 13.7万人次!“城际+旅游”出行模式刷新广肇、广惠城际客流
-
2024-06-13 09:27:47
-
- 民政部通报关于中华少年儿童慈善救助基金会有关问题调查处理情况
-
2024-06-13 09:25:31
-
- “游客一觉醒来睡在水里”,网红景区回应:雨太大我们也没想到
-
2024-06-13 09:23:15
-
- 女子将仓鼠带上飞机致全体旅客下机?机场证实确有人带小动物
-
2024-06-13 09:20:59
-
- 他是整个台湾省的痛, 12岁跟女粉丝谈恋爱, 16年看人被捕
-
2024-06-13 09:18:43
-
- 孙悟空VS北方真武大帝,谁的胜率更大一些?悟空的胜率为0!
-
2024-06-13 09:16:26
-
- 秋瓷炫离婚风波后首次露面,向大众发文道歉!网友
-
2024-06-13 09:14:10
-
- 邱昊奇试镜50次没人要,痛揭片场被摔剧本“空有外表”
-
2024-06-13 09:11:54



芬兰人为什么是黄种人,为什么地处北欧的芬兰人长得像中国人
南宁铁路局集团领导班子成员