渣打中国、澳新中国同日获批关闭分行网点,什么原因?网点成本居高不下,展业
渣打中国、澳新中国同日获批关闭分行网点,什么原因?网点成本居高不下,展业模式已完全改变

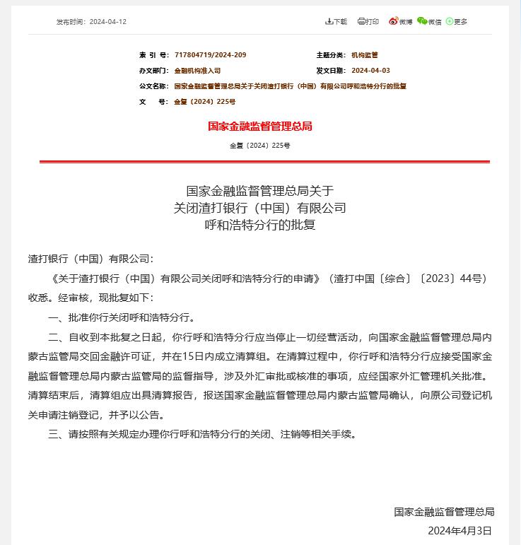
财联社 4 月 12 日讯(记者 郭子硕)同一日,两家外资银行获批关闭分行网点。
4 月 12 日,国家金融监督管理总局浙江监管局公示批复,同意澳大利亚和新西兰银行(中国)有限公司杭州分行关闭。同一日,国家金融监督管理总局公示,批准渣打银行(中国)有限公司关闭呼和浩特分行。


与关闭支行相比,外资行关闭分行的现象更加 " 罕见 "。
国家金融监督管理总局数据显示,上一次外资行关闭分行是 2023 年 11 月。彼时,意大利裕信银行股份有限公司上海分行获批关闭。而 2023 年全年,类似案例也只有两起,另外一例是法国兴业银行(中国)有限公司哈尔滨分行获批关闭。
回顾 2022 年,也只有德国北德意志州银行上海分行、澳大利亚国民银行有限公司北京分行、荷兰合作银行有限公司北京分行、法国兴业银行(中国)有限公司天津分行四家外资行的分行获批关闭。
" 主要还是使用率低,而且网点成本高。" 有外资行人士告诉财联社记者,监管对任何一家网点有最低人员配置的要求,分行也有最低人员配置的要求。不管是场地租金还是人工成本,都是一笔不小的开销。
从外资银行业务开展的角度来看,上述人士进一步指出,十年前外资行将支行开进园区,中小企业可以就近办事,非常受企业欢迎,但这已经完全不符合现在的金融需求了。九成业务都可以通过线上渠道完成。因此,不少外资银行对公客户经理的展业模式早已改变。就该银行来说,外资银行鼓励对公业务经理走入企业,提供上门服务增加对客户的理解,以更好地为客户服务。传统网点的作用已经被稀释。
渣打银行(中国)表示,和众多中外金融机构一样,渣打银行持续对资源配置进行评估,持续对营业网点和渠道进行优化,持续提升数字金融服务能力,旨在为客户提供更优质的服务。
拉长周期来看,该说法也得到一定印证。也不乏外资银行在华设立新分行。
今年 1 月,渣打银行(中国)合肥分行获批开业。彼时,渣打方面表示,通过落户合肥,将进一步完善优化渣打在长三角地区的布局,把握长三角一体化带来的战略机遇," 我们目前正积极筹备合肥分行,筹备工作完成后,将按照有关规定和程序向监管机构提出开业申请。"
-
- 星露谷海莉行程在哪里(星露谷海莉一天都在干什么)
-
2024-04-14 08:24:04
-
- 需求不及预期 叠加行业竞争加剧 涪陵榨菜计划进军预制菜
-
2024-04-14 08:21:48
-
- 李强主持召开国务院常务会议 部署开展电动自行车安全隐患全链条整治工作
-
2024-04-14 08:19:33
-
- 内地首考!香港中学文凭试首次在广州市开考
-
2024-04-14 08:17:17
-
- 山海关是哪个省属于哪个市(山海关是城区还是景区)
-
2024-04-12 14:00:11
-
- 湖南郴州市是几线城市
-
2024-04-12 13:57:55
-
- 符离集属于哪个省哪个市
-
2024-04-12 13:55:40
-
- 大连在哪里的城市(大连在辽宁省的什么位置地图)
-
2024-04-12 13:53:24
-
- 徐闻是哪个省哪个市的(湛江市徐闻县各镇街人口一览)
-
2024-04-12 13:51:08
-
- 最好的樱桃苗是什么品种(市场上比较畅销的樱桃品种)
-
2024-04-12 13:48:52
-
- 贵州毕节市有几个区几个县(下辖哪8个区县面积及经济)
-
2024-04-12 13:46:36
-
- 不夜城是哪个城市(2021中国十佳不夜城排行榜)
-
2024-04-12 13:44:20
-
- 中山陵在哪个城市(南京中山陵是一代伟人的长眠之地)
-
2024-04-12 13:42:04
-
- 广东一线二线三线城市划分(广东城市级别划分情况)
-
2024-04-12 13:39:48
-
- 西班牙首相称已经“准备好”承认巴勒斯坦国
-
2024-04-11 10:46:03
-
- AI创企Symbolica融资3100万美元,要与OpenAI对着干
-
2024-04-11 10:43:48
-
- 英特尔:预计将于2024年出货4000万台AI PC
-
2024-04-11 10:41:32
-
- 纽交所高管:几家AI初创公司正探索IPO
-
2024-04-11 10:39:16
-
- 宁夏吴忠市监部门通报“凉菜只有盘子中间一丢丢”:已立案调查
-
2024-04-11 10:37:00
-
- 香港突发:“已造成2人死亡”
-
2024-04-11 10:34:45



芬兰人为什么是黄种人,为什么地处北欧的芬兰人长得像中国人
南宁铁路局集团领导班子成员