最新上海轨交22号线时间表,一文读懂新上海7条轨交
最新上海轨交22号线时间表,一文读懂新上海7条轨交
上海的城市发展,快的总是让人猝不及防!
当其他城市还在辛辛苦苦埋头建设地铁时,上海已经推出了地铁和城际铁路的中间版——轨交快线!
上海新一轮轨交规划近期曝光啦:总里程约280公里,新建6条“轨交快线”和一条环线地铁!
而这条环线地铁既是上海第二条地铁环线“26号线”,也是全国最长的地铁环线!
高清图一览如下↓

6 1线路,即嘉定快线、东西快线、心港快线、安亭快线、南北快线、松江快线、26号环线!
地铁线路图已经画好,想知道对哪些板块利好?一起来仔细看看吧!
01.280公里6 1轨交&快线!上海为什么要建?
众所周知,上海城市轨道交通运营线路达到20条(含磁悬浮),运营里程831公里,运营车站508座,中心城轨道交通站点600米半径覆盖率达到40.9%,网络规模领跑全球!
轨交有多大作用?
2021年,上海轨道交通日均客运量达到978万乘次,占城市客运总量的59%!

轨交的日益重要,自然也会相应反映在楼市和房价未来空间上!
然而到了当下,中心城区和郊区的地铁差异越来越明显,我们之前也提到过,上海中心城区人口渐少,郊区人口渐多,五大新城都需要轨道交通加持来发展,而地铁,往往都需要经过中心城区,对于郊区的助益远没有中心城区更多。
而随着上海大都市圈的建设,把上海的地铁延伸出去,这个呼声也越来越高。
怎么办?
有没有一条能兼顾市内轨交,同时又能和上海大都市圈内跨省市直连互通的“市域铁路”?
方案自然是有的!

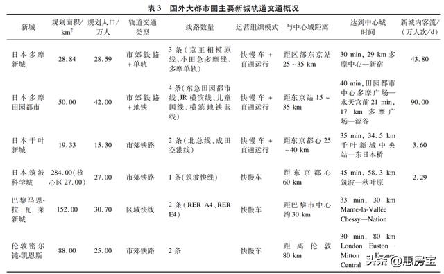
东京、巴黎、伦敦等国际一线城市都有一线贯通市中心的“穿心快线”,如:东京有JR山手线、京浜东北线、常磐线等;巴黎有587公里线网规模的5条RER线市域快线;伦敦大名鼎鼎的伊丽莎白女王线也于今年5月正式通车。

国外市郊线在近郊区站间距约为2~3km ,远郊可达5~6 km ,通过在不同时段公交化开行多种运行交路及不同等级的快慢车 ,兼顾了区域轨道交通的快速直通功能与沿线组团可达的普速功能。其中 ,东京市郊线和巴黎RER线的大站快车旅行速度可达到50~70km/h ,20~40km都市圈范围都可实现30min内可达中心城的时间目标。
再看国内城市,杭州第一条横贯全城的轨道大动脉“19号线”已于9月22日正式开通,成功将市中心(西湖文化广场)与杭州西站、杭州东站及萧山国际机场三大交通枢纽连为一体!
这一次,上海终于也要有“轨交快线”了!
前不久,上海电视台新闻综合频道《上海国企直播间》栏目《奋进新征程、建功新时代》系列报道里,出现了申通地铁集团董事长余光耀的一个访谈,他在节目里公开展示了一幅《上海城市轨道交通规划及研究项目图》,首次披露了上海市域轨道交通东西快线、南北快线、心港快线、松江快线等最新规划。

来源:上海电视台新闻综合频道《上海国企直播间》

配图出处:上海申通地铁集团总裁毕湘利《加快建设上海轨道交通多层次网线的思考》学术论文(2022年8月刊)
7条线路共将建280公里!!其中平均站间距最小的是心港快线,只有1.726千米,最大的是东西快线,有4.4千米!

接下来,看一看具体线路情况吧!
02.东西快线:连通临港、浦东机场和大虹桥
上海轨道交通东西快线,全长约70.92km,共设17座车站,平均站间距约为4.4km。
线路西起青浦区徐泾站,东至浦东国际机场,途经闵行区、长宁区、静安区、黄浦区、浦东新区;从线路走向上看大致为2号线的复线。

东西快线大致走向:图中蓝色线条
东西快线与上海轨交2号线平行,线路西起虹桥商务区核心的青浦区徐泾镇沪青平公路徐盈路,东至浦东机场南站,沿沪青平公路、天山西路、仙霞路、愚园路、北京西路方向走行,沿途可能设置:徐泾西、虹桥火车站西、仙霞西路、中山公园人民广场北、陆家嘴、上海科技馆、浦东机场北/南等站点。

东西快线也是这些“快线”中重要级极高的,是连接浦东、虹桥两大空铁枢纽及东西两翼的“主轴线”。建成之后,将进一步巩固大虹桥的交通枢纽地位,带动青浦徐泾片区发展,途径长宁威宁路、中山公园片区,静安区静安寺附近,以及黄浦区人民广场、浦东陆家嘴区域;对于浦东的碧云、张江、唐镇、川沙等板块均有带动左右。
03.南北快线:宝山站始发,宝山奉贤获益较大
说完了东西快线,再来说说南北快线!
南北快线从沪渝蓉高铁上海宝山站开启,沿富锦路、大场机场跑道、万荣路、新昌路、黄陂南路、蒙自路、浦星公路、东方美谷大道、金海公路走行,最终到沪乍杭高铁奉贤站。全长约73.19km,共设22座车站,平均站间距3.485km。
沿途大概率将设置:宝山火车站、上海火车站、人民广场北、一大会址·黄陂南路、奉贤火车站等站点。

高铁宝山站示意图

南北快线,北起上海宝山站,途经静安区、黄浦区、浦东新区、南至上海奉贤站。对于宝山杨行、上大板块,浦东世博、三林板块,奉贤金汇、海湾板块带动作用明显。线路预计将采用设计时速120km/h的8节编组市域A型车。
04.心港快线:带动周康、新场,提升临港城市价值
快线建设,临港是必不可少的。
心港快线起自陆家嘴,沿世纪大道、花木路、金科路、滴水湖环湖走行,最终抵达临港开发区,并接入两港快线,远期还将西延伸至上海火车站,直连沪宁城际铁路。预计沿途将设置陆家嘴、世纪大道、上海科技馆、花木路、张江、新场、芦潮港、大学城、103顶科社区、104南汇新城、105片区临港开放区等站点。

心港快线走势图(预计)

预计沿途将设置陆家嘴、世纪大道、上海科技馆、花木路、张江、新场、芦潮港、105片区临港开放区等站点。
临港未来将作为具有较强国际市场影响力和竞争力的特殊经济功能区,已运营轨交有16号线和短期规划的两港快线,站点多集中在北边的101和105片区。待心港快线建成后,将更大赋能到103片区和105片区,也让临港滴水湖核心区,大致实现了轨交全覆盖!
同时对于张江、周浦、康桥、新场等板块也有较大的带动作用。
05.安亭快线:安亭和江桥板块或将跃升
上海轨道交通安亭快线,西起嘉定区安亭北站,沿墨玉路、曹安公路、临洮路、金沙江西路走行,最终抵达仙霞西路,与东西快线相连,线路取代了原14号线西延伸段至安亭北站的规划。
安亭快线全长约27.4km,共设9座车站,平均站间距3.425km,线路预计采用设计时速120km/h的8A列车。

安亭快线走势图(预计)
安亭快线预计设置站点有:安亭、同济大学嘉定校区、黄渡春城、金沙江西路、仙霞西路等。

安亭快线对嘉定是一个大大的提升,主要利好嘉定安亭板块,以及汽车城附近,对于江桥板块也有较大带动作用;同时设置有临空园区站,对于在长宁临空园区上班的人群也极为友好!

安亭古镇
06.嘉定快线:嘉定新城、南翔、南大、彭浦皆得获益
嘉定,作为距离五大新城距离中心城区最近的新城,一条快线自然是不够用的,除了安亭快线,还有嘉定快线!
上海地铁嘉定快线,全长25公里,起于宝山区江场西路,沿场中路、环镇北路、丰翔路,经南翔,沿沪宜公路,经环香湖,到达嘉定区嘉定北站/城北路站,其中南翔至场中路段将与规划中的轨交22号线并线,目前属于与16号线、17号线、崇明线同级的轨道快线。

线路将设置嘉定南门、远香湖、南翔、丰翔路、场中路、江场西路等站点,可与7、11、15、22号线及南北快线换乘。

嘉定快线对于嘉定新城和南翔板块都是一个巨大的提升,同时也经过宝山南大附近,对于南大片区提升很有帮助,同时还经过了静安彭浦地区,对于此片区的价值提升也很有帮助。
07.松江快线:整体提升松江与市区紧密度
松江快线起自轨交内环4号线宜山路站,沿吴中路走行,与25号线并线至沪星路站,最终抵达小昆山。

沿途将可能设置宜山路、九亭、G60科创云廊、松江新城、小昆山等站点,可与9、12、25、嘉青松金线等线路换乘。

松江快线建成后,松江新城、老城的居民,将通过快速线路,进入上海市中心。这将极大的缓解日益臃肿9号线。
加之12号线西延伸,嘉青松金线的远期规划。四条线路,纵横交错,最终让庞大的人口得意疏通,让拥挤的地铁线路变的不那么挤了。
可以说,松江快线对于松江整体的提升作用是巨大的,尤其是松江九亭,松江新城,松江南站附近。
08.26号线:中环大环线“换乘王”
最后,26号线压轴讲述!
作为上海的第二条地铁环线,26号线规划为大环线 支线,全长约77.87km,共设大康路、行知路、上海动物园、上海马戏城等56座车站,其中环线部分全长70.66km,是中国最长的城市地铁环线,比现全国最长轨交环线“北京地铁10号线”还长13.56km!
根据规划,26号线预计在2024年纳入上海轨交第四期建设规划(2024-2030),将作为四期规划中的最优先线路开工,工期6年,有望在2030年底前建成通车。
虽然现在我们还看不到它具体的站点规划,但大致走向已定:从浦东新区至徐汇区,北上经过长宁区、普陀区、静安区、宝山区。从北至南,依次与7、15、11、14、13、2、10、9、12、1、8号线等多达11条轨交线路相交。

未来的26号线则被叫做“助力金色中环带”,能途经浦东和浦西的多个重要城市地标,市区内基本每个区域都有受益!

未来上海的七条轨交&快线的建设,预计将会在四期轨交规划公布。轨交快线和大中环地铁线的建设,将更大城市的提升上海城市的凝聚力,赋能郊区,联结市区,为便利上海及上海大都市圈内的公共交通贡献力量!
其中,东西快线连接徐泾、虹桥和浦东机场,南北快线连接高铁宝山站和奉贤高铁站,进一步打通了上海轨交快线的任督二脉!
心港快线进一步提升了临港以及浦东周康新场板块;安亭快线提升了安亭和江桥区域,嘉定快线提升了嘉定新城和南翔、南大片区;松江快线连接了松江和中心城区;而26号中环线则普惠了所经各区!
未来这7条线路建成后,五大新城和上海主城区的联系将更为紧密,到虹桥和浦东机场的出行也将更为便利,上海的城市生长从未停歇,这280公里的轨道交通规划,让我们对更多区域的价值期待又无限放大了!
,
-
- 上海最新离沪规定(正规离沪上海流程-亲身经历火车离沪)
-
2023-07-22 23:57:43
-
- 省市对口支援湖北清单(全国十六省承包)
-
2023-07-22 23:55:27
-
- 伊藤在成都第一家店 新伊藤社长曾是来蓉20年开了7家店的
-
2023-07-22 23:53:11
-
- 汉中哪些景点值得去旅游(汉中市的几个旅游景点)
-
2023-07-22 23:50:55
-
- 巴基斯坦旅游指南最新(巴基斯坦顶级旅行体验)
-
2023-07-22 23:48:39
-
- zara民族风连衣裙(近期设计都很主流)
-
2023-07-22 23:46:23
-
- 惠州仲恺高新区和惠城区平级吗 仲恺高新区如果转正为市辖区
-
2023-07-22 23:44:08
-
- 正宗广东肠粉配方和做法(家庭版广东肠粉做法)
-
2023-07-22 23:41:52
-
- 从武汉自驾到宜昌怎么走(从武汉自驾到宜昌)
-
2023-07-22 23:39:36
-
- 焦作必去的十大景点 焦作十大好玩的旅游景点
-
2023-07-22 23:37:20
-
- 清明去哪旅游最合适(清明出游指南收拾行囊)
-
2023-07-22 09:48:27
-
- 上海婚纱摄影排行榜排名前十名(上海婚纱摄影排名榜)
-
2023-07-22 09:46:11
-
- 本溪旅游攻略必去景点推荐一日游 来辽宁必打卡的八处景点
-
2023-07-22 09:43:55
-
- 内蒙古腾格里沙漠旅游攻略 内蒙古沙漠旅行之库布其沙漠
-
2023-07-22 09:41:39
-
- 吕梁旅游攻略大全(吕梁推出30多条旅游线路)
-
2023-07-22 09:39:23
-
- 郴州东江湖一日游旅游攻略(郴州东江湖自驾游最全攻略)
-
2023-07-22 09:37:07
-
- 广东最新高铁分布路线图(广东最全高铁线路曝光)
-
2023-07-22 09:34:51
-
- 上海展览馆旧址(静安好去处它是上海展览中心)
-
2023-07-22 09:32:35
-
- 殡葬业行业分析(对殡葬市场存在的问题)
-
2023-07-22 09:30:19
-
- 阳泉旅游详细攻略(一个曾经很辉煌)
-
2023-07-22 09:28:03



芬兰人为什么是黄种人,为什么地处北欧的芬兰人长得像中国人
南宁铁路局集团领导班子成员