改名大法好?索尼启用新品牌 IMX989 变身 LYT900
改名大法好?索尼启用新品牌 IMX989 变身 LYT900
俗话说得好科技以换名为本,前有联发科天玑多款 SoC 改名上新(如天玑 700 →天玑 6020、天玑 810 →天玑 6080、天玑 930 →天玑 7020 等)、Intel 酷睿处理器启用新命名(如 Core i5 变成 Core 5 和 Core Ultra5),昨日索尼半导体解决方案公司宣布推出全新 LYTIA 品牌,并将在本财年推出一系列 LYTIA 品牌产品。

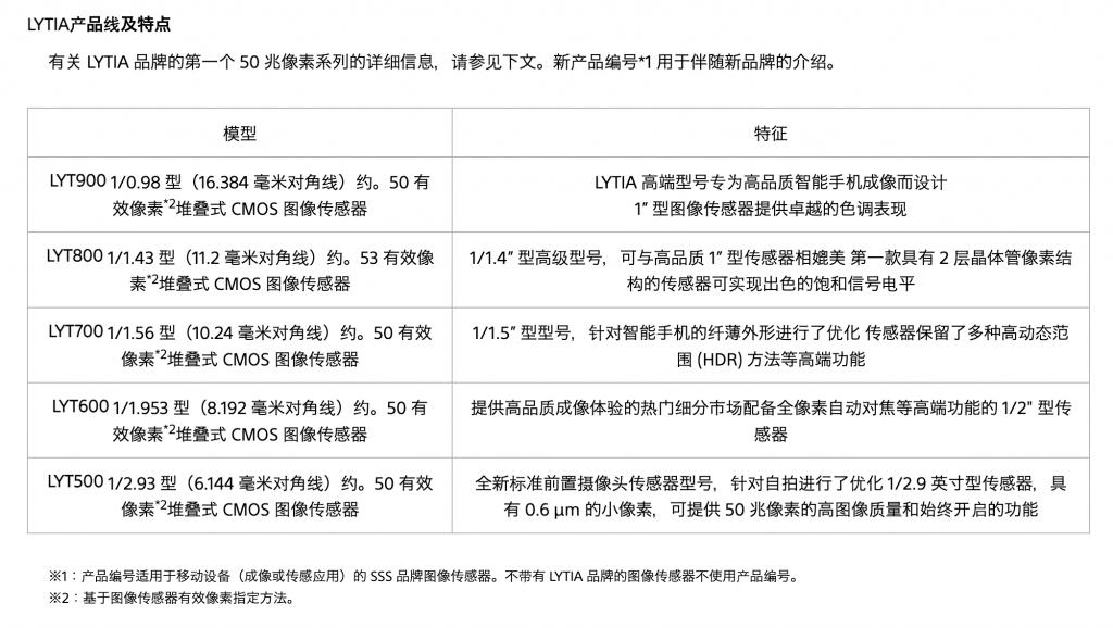
据介绍,LYTIA 是索尼移动设备图像传感器的新产品品牌,旨在提供 " 超乎想象 " 的创意成像体验。索尼半导体解决方案公司正在扩展其 LYTIA 品牌下的高品质产品,目前该全新品牌第一个产品线是使用最广泛的 5000 万像素传感器。

具体索尼 LYTIA 品牌下现在有 LYT900、LYT800、LYT700、LYT600、LYT500 五款传感器,其中 LYT900 对应之前一英寸大底索尼 IMX989,LYT800 对应之前的 IMX888,LYT700 则对应索尼 IMX890。后两颗则是新的传感器,LYT600 爆料称是 IMX586 的迭代,后续有可能被手机用作 5X 潜望长焦,至于 LYT500 是颗前置传感器。大家觉得索尼这个新品牌命名如何?
历史资讯

-
- 天玑 9200+ 加持,vivo X90s 真机曝光
-
2023-06-17 23:25:25
-
- 质感大提升!Redmi K70 曝全员取消屏幕塑料支架
-
2023-06-17 23:23:09
-
- 索尼发布 5 款全新传感器,均为 5000 万像素规格
-
2023-06-17 23:20:53
-
- 国家星火计划(国家星火计划有机肥)
-
2023-06-17 23:18:37
-
- 微信 8.0.38 内测版发布,发原图不限制了!
-
2023-06-17 23:16:21
-
- 燕麦是否可以用来饲养_饲用燕麦的生长特性以及种植方法
-
2023-06-17 04:32:43
-
- 网游之极品菜鸟之类的小说_网游类小说盘点
-
2023-06-17 04:30:27
-
- 纯电是 MPV 车型的“死门”?
-
2023-06-17 04:28:11
-
- 三十而已钟晓阳是什么角色_30而已演员现状
-
2023-06-17 04:25:55
-
- 布林顿6000怎么获得_获得方法介绍
-
2023-06-17 04:23:40
-
- 上古神器之二全攻略_为什么找到手镯就玩不了了
-
2023-06-17 04:21:24
-
- 佳能和尼康分别是哪国品牌_佳能索尼尼康品牌比对
-
2023-06-17 04:19:08
-
- 国家劳动法(国家劳动法辞退规定和补偿)
-
2023-06-17 04:16:53
-
- 两雄相争打一生肖_谁才算是自然界中真正的百兽之王呢
-
2023-06-17 04:14:37
-
- 花大姐苗汤洗黑发到底是不是真的_造成白发的重要原因是什么
-
2023-06-17 04:12:21
-
- 一控双达标文件指的是什么_环保考核办法是什么
-
2023-06-17 04:07:01
-
- 如去暮光高地传送方式_去暮光高地的方法
-
2023-06-17 04:04:46
-
- 七宗罪讲的是什么_七宗罪的出现成了一个独行侠
-
2023-06-17 04:02:29
-
- 唐朝的西凉是哪里_五胡十六国中的西凉政权
-
2023-06-17 04:00:14
-
- 罪域北京老领导原型_罪域演员演技
-
2023-06-17 03:57:58



美股三大股指全线下跌!欧洲天然气期货价格,盘中一度大跌超 20%!发生了什么
南京雨花石细支多少钱一包?50元(被称为小九五)