高考加分项目取消背后:权力的不断“瘦身”,让高考更加公平
高考加分项目取消背后:权力的不断“瘦身”,让高考更加公平
天目新闻 记者 邱伊娜
9 月 15 日,在教育部新闻发布会上,相关负责人介绍,2015 年、2019 年,教育部会同有关部门按照 " 促进公平、规范管理、科学精准 " 的原则,先后开展了两轮清理和规范高考加分工作,明确取消体育特长生、中学生奥林匹克竞赛、科技类竞赛、省级优秀学生、思想品德有突出事迹等五类全国性高考加分项目,指导各地减少地方性加分项目,进一步降低加分分值。目前,教育部已取消 5 类全国性高考加分项目,逐步取消 95 类地方性加分项目,并会同有关部门推动少数民族加分更加精准,通过清理规范高考加分,实现了 " 大幅减少、严格控制 " 的目标。
天目新闻今天就为你来理一理,高考加分那些事儿。
由来已久的高考加分
其实,高考加分政策由来已久。1950 年 5 月,教育部《关于高等学校 1950 年暑期招考新生的规定》提到," 有 3 年以上工龄的产业工人、参加工作 3 年以上的革命干部及革命军人、兄弟民族学生、华侨学生得从宽录取。"
1987 年,我国对运动员降分录取,随后降分范围扩大到劳动模范、先进工作者等。新千年后,不仅规定了降分投档的对象,还新出了加分政策,2004 年后又将加分权下放到各省份。
记者在教育部官网上查询了《关于做好 2004 年普通高等学校招生工作的通知》,其中详细规定了具体加分情况与优先录取条件。

《通知》中关于高考加分的相关政策规定 图源:教育部官网

《通知》中关于高考加分的相关政策规定 图源:教育部官网
不难看出,这些加分政策大致分为两类,一类是扶持烈士子女、少数民族考生的扶持性政策;另一类则是鼓励学生多方面发展的鼓励性政策。这两类政策中,如体育特长生等鼓励性政策加分成为了不少家长考生们眼里的 " 香饽饽 "。
2007 年,曾有网友在教育部网站上提问:" 参加体育比赛获取何种名次可在高考中加分?能否在网站上发布高教加分相关政策及条款?" 教育部回答:" 高中阶段参加重大国际比赛或全国性体育比赛前六名者;或是高中阶段获国家二级运动员并经省级招办认定的。由省级招办决定,最多可加 20 分。"

高考加分逐渐被人所 " 青睐 " 图源:教育部官网
高考加分,逐渐成为了比拼实打实考试成绩之外的另一个竞技场。
高考加分 " 信任危机 "
高考加分政策,主要是为了弥补高校招生制度的某些缺陷而制定,也是在应试教育体制下鼓励学生注重全面素质提高的措施,但有些人却在这上面动了歪脑筋,钻起了政策的空子。
相关报道显示,2009 年底和 2010 年初,上海和厦门国际马拉松比赛接连出现因要 " 骗取高考加分 " 而集体作弊的丑闻;有地方航模高考加分申请的 19 名考生中,有 13 名是当地各级领导干部的子女,其余 6 名是教师子弟。

图源:视觉中国
更令人愤怒的是,2010 年四川省中学生游泳锦标赛上,学生竟然游出了破全国纪录的成绩。当时女子 50 米蛙泳的全国纪录是游泳名将罗雪娟的 31 秒 57,而成都的中学生一个游出了 31 秒,另一个游出了 31 秒 17,令人咋舌。
后来四川省教育厅针对此时展开调查,结果通报为裁判弄混成绩,但网上有一则网友发帖曾称自己在这次比赛中 " 达级 ",并欢呼 " 好高兴,以后高考加 20 分啦,川大 2 本线就行了 "。两相联系,网友们对这个通报结果并不买账。
一时间,高考加分制度遭遇了空前的信任危机。
2013 年,清华大学四川招生组不承认四川某些有作假嫌疑的 " 二级运动员 " 的 20 分高考加分,获得公众支持叫好。可见,带水分的高考加分项目令人深恶痛绝。
高考加分政策 " 瘦身 "
2014 年底,国务院印发《国务院关于深化考试招生制度改革的实施意见》,明确提出 " 大幅减少、严格控制考试加分项目,2015 年起取消体育、艺术等特长生加分项目 "。此前,教育部已经出台了一系列文件,为高考加分政策 " 瘦身 ",大幅减少高考加分项目,降低分值,更是严厉打击高考加分资格造假。

2010 年,高考加分政策开始调整 图源:教育部官网
紧接着教育部、国家民委、公安部、体育总局、中国科协出台《关于进一步减少和规范高考加分项目和分值的意见》,各省 ( 区、市 ) 以 " 大幅减少、严格控制 " 为原则,纷纷 " 收紧 " 了高考加分政策。
2015 年 1 月 1 日起,取消省级优秀学生、思想政治品德突出事迹者、奥赛获奖者、科技类竞赛获奖者、重大体育比赛获奖者、二级运动员统测合格者 6 项全国性加分项目。同时对地方性加分项目进行规范和完善,取消了地方性体育、艺术、科技、三好学生、优秀学生干部等加分项目。
到了 2017 年,高考加分项目和人数大幅减少,全国性高考加分项目全部调减到位,地方性加分项目减少到 35 个。全国具有加分资格人数逐年大幅减少,2017 年比 2016 年减少了 11 万人。
2019 年,教育部印发《关于严格规范大中小学招生秩序的紧急通知》,再次重申 " 严格高考加分资格审核,严格执行加分政策使用范围 "。

图源:视觉中国
中国教育科学研究院研究员储朝晖曾在《中国教育报》发文,标题为《取消鼓励类加分是给教育公平加分》。他说:" 需要不断减少行政权力对学生评价和选拔的操作空间,建立专业的评价制度体系,遵循程序公平原则,将所有加分纳入专业程序,依据专业规则进行认定才更为妥当,并对招生过程、结果全方位公开、公示。"
也许参与竞争的道路千万条,但对于寄托着万千学子希望的高考来说,公平永远第一条。
-
- 网球天王费德勒将退役;新西兰“行李箱童尸案”嫌犯在韩落网
-
2022-09-17 09:28:21
-
- 酸奶中的菌株来自百岁老人肠道?专家:正规厂家生产的可放心喝,提纯后是安全
-
2022-09-17 09:26:16
-
- 最高加价 2000 元以上!iPhone14 系列正式发售,黄牛“疯抢” Pro 版
-
2022-09-17 09:24:10
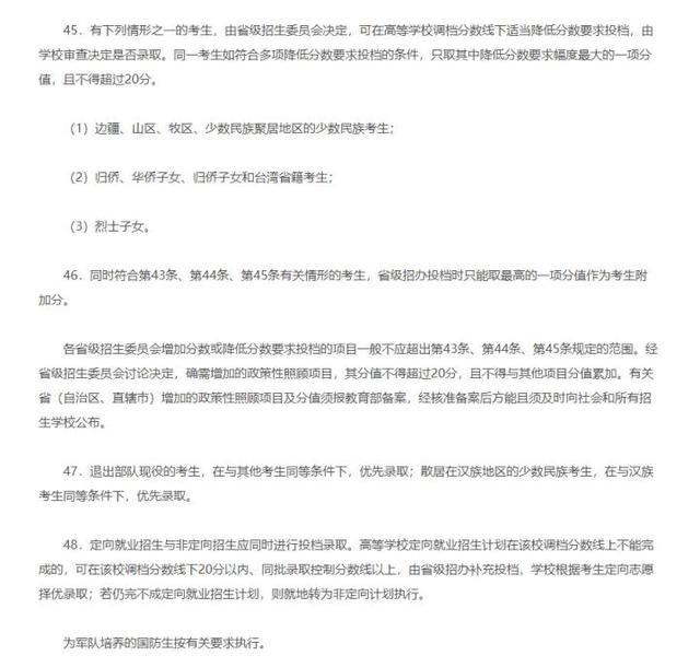
-
- 中俄海军第二次联合巡航:是再次环绕日本,还是北上阿拉斯加
-
2022-09-17 09:22:04
-
- 乌军连夺战略要地,俄乌攻守之势发生逆转?
-
2022-09-17 09:19:59
-
- 亚洲“货币保卫战”花钱如流水:1.2 万亿美元外储也救不了日元?
-
2022-09-17 09:17:53
-
- 美国,刚刚躲过一劫!
-
2022-09-17 09:15:47
-
- 共和国最高礼遇!这 9 个细节,太戳了
-
2022-09-17 09:13:41
-
- 这 4 件事,正在“杀死”你的大脑!可能每天都在做!
-
2022-09-17 09:11:36
-
- 河南全面取消落户限制,这个特大城市,真的急了
-
2022-09-16 00:32:57
-
- 硬刚!特斯拉比亚迪双双赴日本开卖电动车,丰田慌了?
-
2022-09-16 00:30:51
-
- 雅迪,圆不了的高端梦?
-
2022-09-16 00:28:45
-
- 潮水涌向即时零售,便利店进化正当时
-
2022-09-16 00:26:40
-
- 种植牙价格不菲,国家出手调控,费用能省多少?
-
2022-09-16 00:24:34
-
- 新消费赛道国内渐冷,出海有潜力?
-
2022-09-16 00:22:28
-
- 网红产品卖得贵,背后是代工厂的泪
-
2022-09-16 00:20:23
-
- 江浙县城里藏着多少超级产业
-
2022-09-16 00:18:17
-
- 暴跌 6 亿!火了 22 年的网红店鼻祖,忽悠不动中国女人
-
2022-09-16 00:16:11
-
- 危险的指纹,86 万银行存款突然没了
-
2022-09-16 00:14:06
-
- 南京不老仙妈是假像,娱乐圈的他们才是真的逆生长
-
2022-09-15 01:37:15



美股三大股指全线下跌!欧洲天然气期货价格,盘中一度大跌超 20%!发生了什么
英国将进入为期 10 天全国哀悼期