又是一年高考季,现在高考还是一考定终身吗
又是一年高考季,现在高考还是一考定终身吗

又到了一年高考结束,参加完高考的学生们终于可以从繁忙的学业中解放出来,家长们也暂时可以松一口气。

图片来源于网络
随着高考分数出来,家长和学子们开始进入下一阶段的抉择,选学校选专业,每一步都至关重要。

图片来源于网络
虽然我国有成人高考、自学考试,但可以选择的院校面小,在社会的认可度也不如高考,所以现在高考还是一考定终身。

图片来源于网络
目前高三学生想要进入一所好的大学,主要的形式还是以每年6月的高考为主,一年只有一次机会,为此,无数学生都会为了高考付出一切时间与精力。社会各界在高考那几天也是特别紧张,尤其是在考场附近,要是开车路过鸣笛,那一定会被谴责。

图片来源于网络
很多人在高考结束后的很多年,还会被高考做不完题的噩梦惊醒,可见高考的压力有多大。

图片来源于网络
那么,其他国家的招考制度是怎么样的呢,学生们是不是也面临巨大压力。

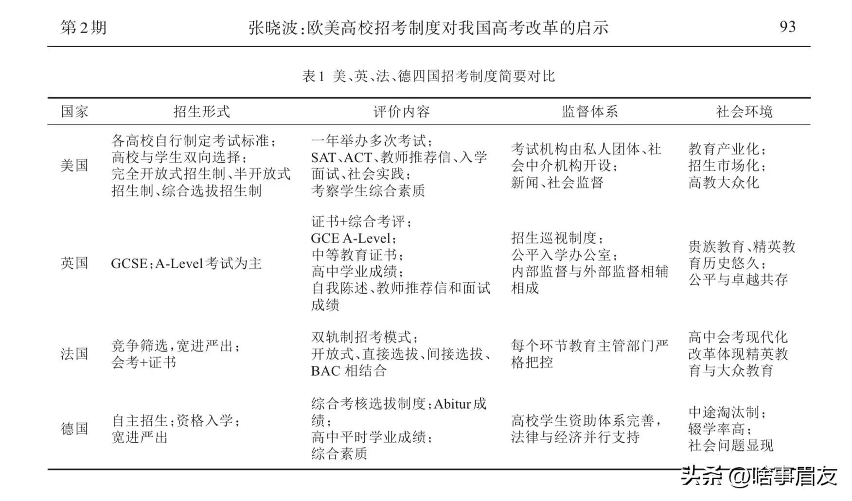
来源于张晓波,欧美高校招考制度对我国高考改革的启示,漳州职业技术学院学报,2023年6月,第2期
据了解,美国的高考生可以参加多次考试,学校会根据最好的一次成绩来做为录取的参考标准。
英国的高考生除了分数之外,还可以提供各类证书、老师推荐信,参加的社会实践活动来为自己获得更多进入大学的机会。

图片来源于网络
可见,欧美国家没有采取单一的选拔方式,多元化的考试评价给学生提供了很多受到高等教育的机会。

图片来源于网络
我国的人口基数大,对于普通老百姓来说,高考是相对公平的机会,但还有局限性。笔者希望有一天,学生们也可以拥有更多选择,不是唯分数论,不用千军万马过独木桥,可以在各自的领域发光。

图片来源于网络
-
- 一图读懂福彩双色球派奖规则
-
2025-09-25 01:54:46
-
- 全国首例广告短视频侵权案:2分钟视频获赔50万
-
2025-09-25 01:52:30
-
- “幸运盒子”骗局:售价超30虚假承诺 现三无产品
-
2025-09-25 01:50:14
-
- 翻白眼系列表情包
-
2025-09-24 04:08:52
-
- “霁”怎么读?
-
2025-09-24 04:06:36
-
- 权志龙欧巴的小时候,还是辣么帅 帅的!
-
2025-09-24 04:04:20
-
- 刘堃任北京市平谷区委常委
-
2025-09-24 04:02:05
-
- 俄罗斯首都突发火灾,过火面积达2000平方米
-
2025-09-24 03:59:49
-
- 重庆客货车相撞事故已致5死12伤
-
2025-09-24 03:57:34
-
- 重回全球票房冠军!《阿凡达》内地票房累计突破14亿
-
2025-09-24 03:55:18
-
- 张光峰:每个细节都要展现滨州生态环保特色
-
2025-09-24 03:53:02
-
- 山体滑坡,金沙江再次断流
-
2025-09-24 03:50:47
-
- 清凉一夏丨清纯美女少女夏日私房轻写真
-
2025-09-24 03:48:31
-
- Zara Home推出全新logo
-
2025-09-23 06:52:01
-
- 44岁张柏芝深圳被偶遇 穿红秋衣搭羽绒服喜庆减龄 扎高马尾嫩回20岁
-
2025-09-23 06:49:45
-
- 勇士森林狼爆发大冲突,场下的库里一脸懵逼
-
2025-09-23 06:47:30
-
- 首富王健林的——表情包火了,朋友圈转疯了
-
2025-09-23 06:45:14
-
- 清朝铁帽子王——睿亲王
-
2025-09-23 06:42:59
-
- 刘涛被造谣“出轨”小鲜肉?刘涛工作室发律师声明:已交律师处理
-
2025-09-23 06:40:43
-
- 寒假及开学时间定了
-
2025-09-23 06:38:27



芬兰人为什么是黄种人,为什么地处北欧的芬兰人长得像中国人
南宁铁路局集团领导班子成员