这些药停售、召回!你家可能也有!速查 →
这些药停售、召回!你家可能也有!速查 →

8 月 29 日,国家药品监督管理局官网发布《国家药监局关于 20 批次药品不符合规定的通告(2022 年第 39 号)》,通告全文如下:
国家药监局关于 20 批次药品
不符合规定的通告
(2022 年第 39 号)
经中国食品药品检定研究院等 6 家药品检验机构检验,标示为郑州瑞龙制药股份有限公司等 9 家企业生产的紫草等 20 批次药品不符合规定。现将相关情况通告如下:
一、经福建省食品药品质量检验研究院检验,标示为山西太原药业有限公司(原太原制药厂)生产的 2 批次二羟丙茶碱注射液不符合规定,不符合规定项目为可见异物。
经吉林省药品检验研究院检验,标示为河北扁鹊制药有限公司生产的 1 批次沉香化滞丸不符合规定,不符合规定项目为装量差异。
经江西省药品检验检测研究院检验,标示为四川天府康达药业集团府庆制药有限公司、太极集团四川南充制药有限公司生产的 3 批次藿香正气水不符合规定,不符合规定项目为甲醇量。
经广东省药品检验所检验,标示为长春普华制药股份有限公司生产的 1 批次龙泽熊胆胶囊不符合规定,不符合规定项目为微生物限度。
经中国食品药品检定研究院检验,标示为盐城市中药饮片有限公司生产的 3 批次菊花不符合规定,不符合规定项目为禁用农药残留量。
经甘肃省药品检验研究院检验,标示为云南健安堂生物科技有限公司生产的 1 批次茜草不符合规定,不符合规定项目包括性状、鉴别;标示为桂林中南(亳州)药业科技有限公司生产的 2 批次茜草不符合规定,不符合规定项目包括性状、鉴别、总灰分、酸不溶性灰分、浸出物。
经中国食品药品检定研究院检验,标示为桂林中南(亳州)药业科技有限公司生产的 1 批次紫草不符合规定,不符合规定项目为含量测定;标示为郑州瑞龙制药股份有限公司生产的 6 批次紫草不符合规定,不符合规定项目为性状。
二、对上述不符合规定药品,药品监督管理部门已要求相关企业和单位采取暂停销售使用、召回等风险控制措施,对不符合规定原因开展调查并切实进行整改。
三、国家药品监督管理局要求相关省级药品监督管理部门依据《中华人民共和国药品管理法》,组织对上述企业和单位存在的涉嫌违法行为立案调查,并按规定公开查处结果。
特此通告。
附件:1.20 批次不符合规定药品名单
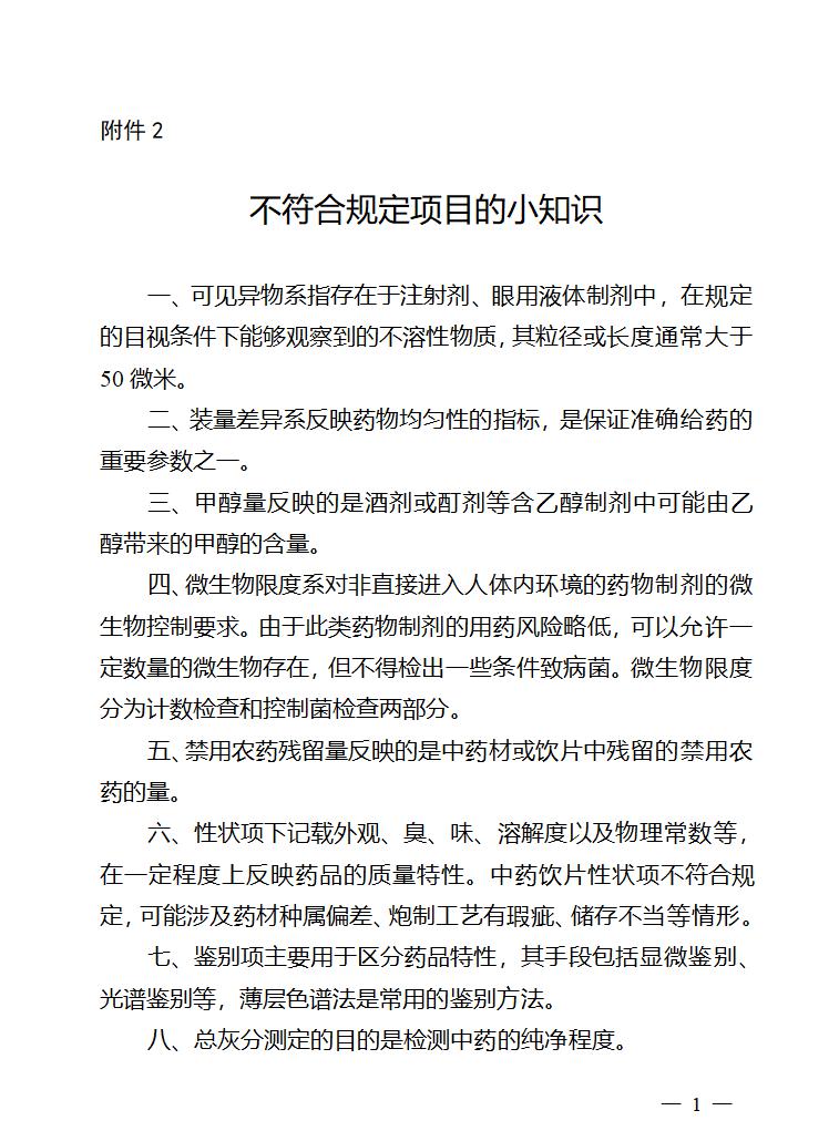
2. 不符合规定项目的小知识
国家药监局
2022 年 8 月 25 日




(编辑 李蔚蔚)
-
- 明确规定:不得在网络上销售!
-
2022-09-02 10:51:50
-
- 热搜!女子剪发被 4 部手机对着直播……
-
2022-09-02 10:49:53
-
- 冲上热搜!女子剪发被 4 部手机直播,想拒绝被理发师怼“落伍了”
-
2022-09-02 10:47:57
-
- 徐州 7 岁女孩留下“爱心伞”,“深情告别”牵出暖心故事
-
2022-09-02 10:38:31
-
- 老人鞋巨头足力健成“老赖”,拍卖 15 万双鞋还债
-
2022-09-02 10:36:35
-
- 汉堡、方便面、麻辣烫……你以为的“垃圾食品”,其实可以大胆吃!
-
2022-09-02 10:34:38
-
- 出演“白富美”科学家不接地气?江疏影回应《欢乐颂 3》角色争议
-
2022-09-02 10:32:42
-
- 是谁在偷摸卖“天价”月饼?
-
2022-09-02 10:30:46
-
- 青铜神树上惊现壁虎?四川三星堆博物馆回应
-
2022-08-28 12:10:15
-
- 刷屏!他们的朋友圈被曝光 ...
-
2022-08-28 12:08:13
-
- 女子朋友圈刷到顾客动态,立即跨省报警!
-
2022-08-28 12:06:10
-
- 女子取快递,竟收到死亡小老虎…
-
2022-08-28 12:04:08
-
- 以这种“最高礼仪”,上门答谢!
-
2022-08-28 12:02:05
-
- 看到快递面单全朝上,老板果断报警!
-
2022-08-28 12:00:03
-
- 全省首家!苏州市食品检验检测中心吴中农副产品分中心揭牌
-
2022-08-28 11:58:00
-
- 吴朴慧,你和你的蝴蝶结真美!
-
2022-08-29 10:38:10
-
- “不开门走不脱哟!”
-
2022-08-28 11:53:55
-
- 被围捕的鳄雀鳝,几十块就能买到?能吃吗?
-
2022-08-28 11:51:52
-
- 贾浅浅的诗到底写得好不好?
-
2022-08-27 11:24:26
-
- 尹锡悦上任百日 文在寅时代军情"三巨头"统统被抄家
-
2022-08-27 11:22:34



美股三大股指全线下跌!欧洲天然气期货价格,盘中一度大跌超 20%!发生了什么
英国将进入为期 10 天全国哀悼期