下周起,深圳口岸停车需预约!操作指南→
下周起,深圳口岸停车需预约!操作指南→
深圳老司机都知道
高峰时段开车到口岸
大排长龙进停车场实在让人 " 头疼 "
真的很容易耽误行程
为了减少大家的排队时间
深圳口岸社会停车场
将于 3 月 18 日起
实行全面预约停车!
关于深圳口岸社会停车场实行全面预约停车的温馨提示
为更好地提供口岸停车服务,自 3 月 18 日起,福田口岸、深圳湾口岸、莲塘口岸、罗湖口岸、文锦渡口岸社会停车场全面实施预约停车。
届时自驾前往以上口岸且有需要停车的人士,请通过 " 深圳口岸发布 " 微信公众号、"i 口岸 " 微信小程序预约停车位。
深圳市人民政府口岸办公室
2024 年 3 月 13 日
只需动动手指
一键丝滑停车
怎么预约?
手把手教你,速 get ↓
第一步
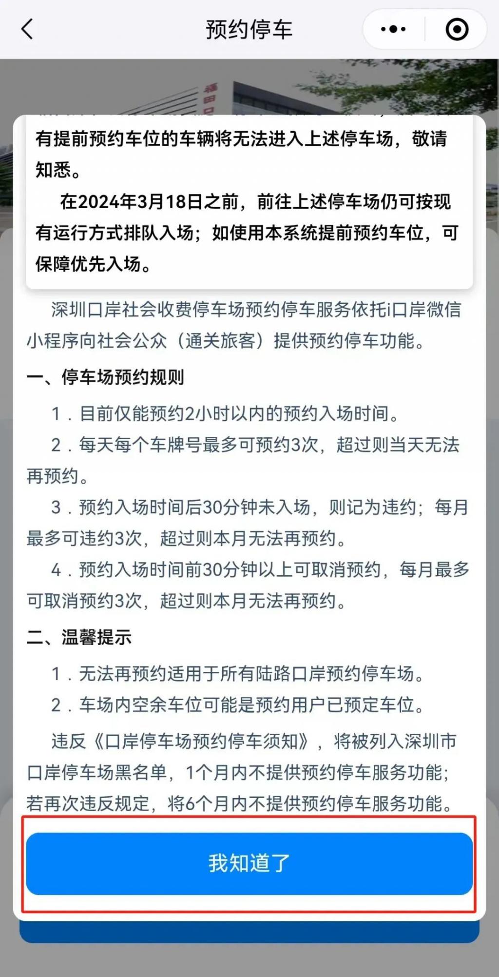
方式①:关注 " 深圳口岸发布 " 公众号,进入菜单栏,点击 " 便民服务 " 栏目里的 " 预约停车 ",即可进入 " 预约停车 " 页面。选择确认需要预约的口岸,点击 " 立即预约 ",进入停车预约页面。


方式②:微信搜索找到 "i 口岸 " 小程序。

小程序首页顶部有 " 预约停车 " 的快捷入口,选择确认需要预约的口岸,点击 " 立即预约 ",进入停车预约页面。


第二步
停车预约页面可查看口岸的可预约车位数以及停车场收费标准等信息,点击底部的 " 我知道了 "。

第三步
选择预约入场时间,车牌号等预约信息,点击提交预约按钮,提示预约成功即完成预约操作。

最后一个温馨提醒
口岸附近人流、车流多
请不要在路边随意停车接送客
避免造成交通拥堵
赶紧转发给需要的亲朋好友吧
对于停车位紧张的口岸
推荐绿色出行哦!
-
- 人民网发声:把记者拒之门外不如把四风关在门外
-
2024-03-18 11:54:00
-
- 快递只能上门投递?最新回应来了
-
2024-03-18 11:51:44
-
- 2899元!小米发布米家空调自然风2匹:一年节省70度电
-
2024-03-16 02:46:34
-
- 极氪 MIX 五座纯电 MPV 实车曝光,有望北京车展首发
-
2024-03-16 02:44:18
-
- 马斯克发文谈星舰第三次试飞:星舰将使生命多行星化
-
2024-03-16 02:42:02
-
- SpaceX“星舰”第三次试飞发射升空,马斯克发声:达到环绕速度
-
2024-03-16 02:39:46
-
- 销售回应小米SU7汽车定价:没网上传的那么离谱
-
2024-03-16 02:37:30
-
- “泼天富贵”轮到天水麻辣烫,这次概念股能炒作多久?
-
2024-03-16 02:35:14
-
- 花400万买的法拉利竟然漏雨?4S店:行驶中漏水正常
-
2024-03-16 02:32:58
-
- 大量消费者反映抖音购买的商品拼多多发货 价差接近5倍
-
2024-03-16 02:30:42
-
- 胡锡进:燕郊爆炸的原因前后说法有变化,能算“打脸”吗?
-
2024-03-16 02:28:26
-
- 研究:35家美企高管薪酬超联邦所得税,特斯拉一分不缴还获得退税
-
2024-03-16 02:26:10
-
- 谍照显示多台小米 SU7 汽车已在运输途中:可见蓝灰绿三种配色款
-
2024-03-12 09:04:43
-
- 女子超量服20天布洛芬引发脑梗死:突然昏迷
-
2024-03-12 09:02:27
-
- 最高法工作报告:明确线上“隐形加班”认定标准
-
2024-03-12 09:00:11
-
- 未来大模型将驱动一切硬件!阿里巴巴CEO吴泳铭:通义千问正加快追赶GPT-4
-
2024-03-12 08:57:55
-
- 阿里调整员工股权激励政策:新增“长期现金”
-
2024-03-12 08:55:39
-
- 孙颖莎入围巴黎奥运会最值得关注女运动员
-
2024-03-12 08:53:23
-
- 消息称小米 SU7 各地汽车交付中心已经上线,新车已经在运送途中
-
2024-03-12 08:51:07
-
- 最新!波音遭刑事调查
-
2024-03-12 08:48:51



芬兰人为什么是黄种人,为什么地处北欧的芬兰人长得像中国人
南宁铁路局集团领导班子成员