皇马五鹰什么水平(皇马队史最佳50人评选,本泽马、魔笛偏低)
皇马五鹰什么水平(皇马队史最佳50人评选,本泽马、魔笛偏低)
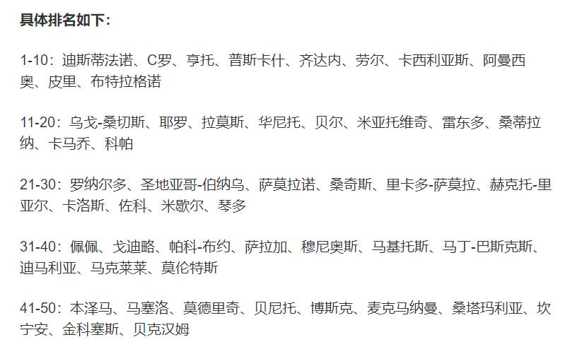
西班牙《阿斯报》于2月26日发布最新版面,评选出皇马队史最佳50人,迪斯蒂法诺、C罗、亨托、普斯卡什和齐达内分列前五。这份名单比较有争议的是本泽马、马塞洛和莫德里奇的排名靠后,这三人可谓都已跻身皇马功勋名宿,可是排名却低于部分过客性的球员,众多球迷表示不解。

最佳50人的前十排名中,迪斯蒂法诺、亨托和普斯卡什是皇马欧冠五连冠时期的代表人物,在皇马的历史地位都非常之高,其中亨托还是迄今唯一的欧冠六冠球员。阿曼西奥、皮里则是他们之后的皇马领军人物,只是名气相对就要小得多。布特拉格诺是皇马五鹰之一,率领皇马实现过联赛五连冠,与马拉多纳算是同时代的球员。

齐达内排在劳尔之前,得益于在皇马的执教经历。齐达内效力于皇马期间取得过不俗的成绩,但不足以跻身前五。后来执掌皇马教鞭,率领皇马实现欧冠三连冠,这个群雄逐鹿的年代,齐达内有此成就足以载入史册。劳尔和卡西利亚斯分列第六和第七,这两位皇马的功勋队长,皆为皇马立下汗马功劳。C罗效力皇马九年,跻身皇马队史最佳射手,如果C罗不离队,其历史地位有望超越迪斯蒂法诺。

外星人罗纳尔多排在第21位,不少球迷认为罗纳尔多的排名偏高。当然,并不是质疑大罗的实力,而是大罗的巅峰期并不在皇马。罗纳尔多在皇马效力不足五年,这个阶段皇马内斗不断,连续4年无冠。皇马无冠并不是罗纳尔多的过错,但是罗纳尔多经历短暂高光后身材快速发福,个人状态也随之快速下滑。总之,罗纳尔多的实力毋庸置疑,但是对于皇马的贡献并不是很高。

综合这份50人大名单,现役的球员还有多人,包括C罗、贝尔、佩佩、迪玛利亚、本泽马、马塞洛和莫德里奇。其中C罗和贝尔的排名没有太大争议,C罗对于皇马的贡献无需更多表述,贝尔对于皇马的贡献也可谓是厥功至伟。贝尔加盟皇马之后,皇马终于实现两翼齐飞,BBC组合所向披靡。贝尔能够跻身前20,更多的是因为多次关键球加分,对皇马的贡献值得肯定。

迪玛利亚效力皇马四年,其排名高于本泽马、马塞洛和莫德里奇,这似乎值得商榷。尽管迪玛利亚在皇马的表现非常出色,但是效力时间不算长,也不是三连冠时期的球员,对于皇马的贡献并不是特别突出。紧挨迪玛利亚的马克莱莱,效力于皇马的时间更短,不可否认当初他对于皇马的重要性,但是马克莱莱之于皇马仍属于过客性球员,况且当初马克莱莱为加盟切尔西有过罢训经历。

综合来看,这份名单前20名相对还比较严谨,后面的排名相对就比较随意,里面有诸多远古名宿并不太好衡量。本泽马、马塞洛和莫德里奇的排名偏低,或是因为三人当前还效力于皇马,不同于其他球员对于球队的贡献定格。本泽马、马塞洛和魔笛暂时不能捧得太高,《阿斯报》本身就被称为皇马喉舌,将对中球员排名靠后,就算是一特别的种特别的谦虚。而贝尔有过特别的功劳,情况有所不同。
-
- 潮汕哪里好玩的景点推荐
-
2023-10-18 03:28:50
-
- 2023年第三次世界大战预言(神秘预言家预测,对2023年还作出2大预言)
-
2023-10-17 12:14:20
-
- 青海七日游路线攻略
-
2023-10-17 12:12:04
-
- 岳西两日游攻略
-
2023-10-17 12:09:49
-
- 福建哪里露营比较好玩
-
2023-10-17 12:07:33
-
- 横店游玩攻略二日游
-
2023-10-17 12:05:17
-
- 宜昌自驾游一天去哪玩好
-
2023-10-17 12:03:01
-
- 西安户外烧烤去哪里
-
2023-10-17 12:00:46
-
- 室外感光度多少合适
-
2023-10-17 11:58:30
-
- 三亚五日游自由行攻略
-
2023-10-17 11:56:14
-
- 成都龙泉驿区周边的好游玩的地方
-
2023-10-17 11:53:58
-
- 华为参与编制!自动驾驶重磅文件出炉 强调路的重要性
-
2023-10-16 00:25:40
-
- 厄尔尼诺现象持续发威 全球大米市场面临更大压力
-
2023-10-16 00:23:24
-
- 长治属于哪个省哪个市(长治市简介)
-
2023-10-16 00:21:08
-
- 外卖小哥被差评,民警直接打电话给顾客……
-
2023-10-16 00:18:52
-
- 周子未来联合南京农业大学,完成世界首次细胞培养猪脂肪的中试放大生产
-
2023-10-16 00:16:36
-
- 初中生患上罕见的“游走脾”,血管扭成麻花
-
2023-10-16 00:14:19
-
- 领导性格软弱,下属不听话,掌握这七招,下属对你服服帖帖
-
2023-10-16 00:12:02
-
- “北极鲶鱼”爷爷钟庚赐被开除党籍:未经批准违规兼职取酬、违规从事营利活动
-
2023-10-16 00:09:46
-
- 江歌妈妈首场直播带货!销售额……
-
2023-10-16 00:07:30



芬兰人为什么是黄种人,为什么地处北欧的芬兰人长得像中国人
宽窄烟多少钱一包?25元到100元左右(品质高)