王一博新电影《人鱼》没拍引争议 项目未立项还在筹备阶段
王一博新电影《人鱼》没拍引争议 项目未立项还在筹备阶段
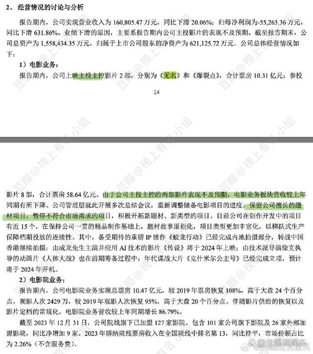
王一博新电影《人鱼》没拍引争议!王一博的《人鱼》拍没拍争议很大:未官宣+无路透,但粉丝一再信心满满地说“已杀青”。4.30日,博纳影业:2023年年度报告发布,我亲自翻了年报,截止4月,《人鱼》“项目进度”显示甚至没立项,还在前期筹备阶段。

在娱乐界,王一博无疑是一个炙手可热的名字。然而,近期围绕其主演的电影《人鱼》的争议不断。一方面,粉丝群体中流传着“已杀青”的说法,另一方面,官方却迟迟未有明确消息。在4月30日博纳影业发布的2023年年度报告中,我们找到了一些线索。
根据年报内容,截止4月,《人鱼》项目甚至尚未立项,目前仍处于前期筹备阶段。这一信息与粉丝的信心
满满形成
了鲜明对比。此外,年报中还提到了另一部主投影片《无名》的表现,其成绩并不如预期,导致公司收入较上年同期有所下降。

在这样的背景下,我们不禁要问:作为当红小生,王一博为何在一年内没有新的作品进组?这背后的原因究竟是什么?

首先,项目筹备的复杂性可能是一个重要因素。电影制作是一个涉及多方协作的复杂过程,从剧本创作到选角、拍摄、后期制作等,每一步都需要精心策划和准备。《人鱼》项目尚未立项,说明其筹备工作可能遇到了一些难题,这可能是导致王一博未能及时进组的原因之一。
其次,市场环境的变化也可能对王一博的进组计划产生了影响。近年来,随着观众口味的多样化和娱乐消费的升级,电影市场的竞争愈发激烈。在这样的环境下,制片方可能会更加谨慎,对项目的投入和风险进行更加严格的评估。

王一博一年未进组的原因可能是多方面的,包括项目筹备的复杂性、市场环境的变化、个人职业规划的考量以及资本力量的影响。作为粉丝和观众,我们期待王一博能够在未来带来更加精彩的作品,同时也希望娱乐圈能够为艺人提供更加健康、有序的发展环境。
王一博新电影《人鱼》没拍引争议!王一博的《人鱼》拍没拍争议很大:未官宣+无路透,但粉丝一再信心满满地说“已杀青”。4.30日,博纳影业:2023年年度报告发布,我亲自翻了年报,截止4月,《人鱼》“项目进度”显示甚至没立项,还在前期筹备阶段。

在娱乐界,王一博无疑是一个炙手可热的名字。然而,近期围绕其主演的电影《人鱼》的争议不断。一方面,粉丝群体中流传着“已杀青”的说法,另一方面,官方却迟迟未有明确消息。在4月30日博纳影业发布的2023年年度报告中,我们找到了一些线索。
根据年报内容,截止4月,《人鱼》项目甚至尚未立项,目前仍处于前期筹备阶段。这一信息与粉丝的信心
满满形成
了鲜明对比。此外,年报中还提到了另一部主投影片《无名》的表现,其成绩并不如预期,导致公司收入较上年同期有所下降。

在这样的背景下,我们不禁要问:作为当红小生,王一博为何在一年内没有新的作品进组?这背后的原因究竟是什么?

首先,项目筹备的复杂性可能是一个重要因素。电影制作是一个涉及多方协作的复杂过程,从剧本创作到选角、拍摄、后期制作等,每一步都需要精心策划和准备。《人鱼》项目尚未立项,说明其筹备工作可能遇到了一些难题,这可能是导致王一博未能及时进组的原因之一。
其次,市场环境的变化也可能对王一博的进组计划产生了影响。近年来,随着观众口味的多样化和娱乐消费的升级,电影市场的竞争愈发激烈。在这样的环境下,制片方可能会更加谨慎,对项目的投入和风险进行更加严格的评估。

王一博一年未进组的原因可能是多方面的,包括项目筹备的复杂性、市场环境的变化、个人职业规划的考量以及资本力量的影响。作为粉丝和观众,我们期待王一博能够在未来带来更加精彩的作品,同时也希望娱乐圈能够为艺人提供更加健康、有序的发展环境。
-
- 王耀庆的四段爱情老婆郭宴青照片 王耀庆爱过佟丽娅关系丑闻被爆
-
2024-05-02 10:54:42
-
- 福田花音个人资料
-
2024-04-30 05:03:48
-
- 李婷个人资料
-
2024-04-30 05:01:34
-
- 向能个人资料
-
2024-04-30 04:59:20
-
- 龚玥菲个人资料
-
2024-04-30 04:57:05
-
- 田海蓉个人资料
-
2024-04-30 04:54:51
-
- 吴承轩个人资料
-
2024-04-30 04:52:36
-
- 冈田准一个人资料
-
2024-04-30 04:50:21
-
- 马捷个人资料
-
2024-04-30 04:48:07
-
- 陈恒个人资料
-
2024-04-30 04:45:53
-
- 方大同个人资料
-
2024-04-30 04:43:38
-
- 台湾花莲6分钟连发两次6级以上地震 1小时内发生10起地震
-
2024-04-25 19:10:49
-
- 唐嫣穿挂脖黑色长裙 明媚张扬优雅迷人
-
2024-04-25 19:08:34
-
- 毕铭鑫个人资料
-
2024-04-25 19:06:20
-
- 反町隆史个人资料
-
2024-04-25 19:04:05
-
- 吴若甫个人资料
-
2024-04-25 19:01:51
-
- 宋慧乔个人资料
-
2024-04-25 18:59:36
-
- 森本龙太郎个人资料
-
2024-04-25 18:57:22
-
- 何美钿个人资料
-
2024-04-25 18:55:07
-
- 关菊英个人资料
-
2024-04-25 18:52:53



单依纯的家庭背景及父母职业揭秘
金惠美个人资料年龄身高 金惠美ins账号是什么